LEMON Manuals: Even more car manuals for everyone: 1960-2025
Home >> Toyota >> 2007 >> Matrix Base, Automatic >> Repair and Diagnosis >> Engine Performance >> Engine Control System (1ZZ-FE) >> SFI System >> DTC P2195 Oxygen (A/F) Sensor Signal Stuck Lean (Bank 1 Sensor 1); DTC P2196 Oxygen (A/F) Sensor Signal Stuck Rich (Bank 1 Sensor 1) >> Wiring Diagram
April 5, 2026: LEMON Manuals is launched! Read the announcement.

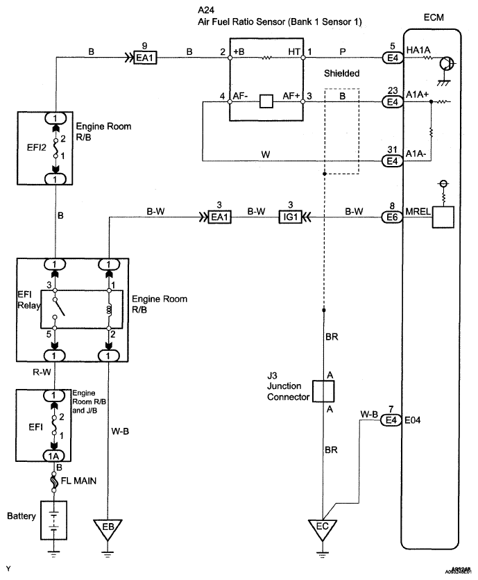
DTC P2195 Oxygen (A/F) Sensor Signal Stuck Lean (Bank 1 Sensor 1); DTC P2196 Oxygen (A/F) Sensor Signal Stuck Rich (Bank 1 Sensor 1): Wiring Diagram

Fig 1: Oxygen (A/F) Sensor Circuit - Wiring Diagram
G05232861Courtesy of © TOYOTA, LICENSE AGREEMENT TMS1002