LEMON Manuals: Even more car manuals for everyone: 1960-2025
Home >> Toyota >> 2007 >> Matrix Base, Standard >> Repair and Diagnosis (Single Page) >> Engine Performance >> Engine Control System (1ZZ-FE) >> SFI System >> DTC P2118 Throttle Actuator Control Motor Current Range / Performance >> Wiring Diagram
April 5, 2026: LEMON Manuals is launched! Read the announcement.

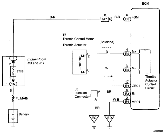
DTC P2118 Throttle Actuator Control Motor Current Range / Performance: Wiring Diagram

Fig 1: Throttle Actuator Control Motor Current Range/Performance (Fail Safe) - Wiring Diagram
G05232845Courtesy of © TOYOTA, LICENSE AGREEMENT TMS1002