LEMON Manuals: Even more car manuals for everyone: 1960-2025
Home >> Toyota >> 2007 >> Matrix L4-1.8L (1ZZ-FE) >> Repair and Diagnosis >> Powertrain Management >> Computers and Control Systems >> Information Bus >> Testing and Inspection >> Component Tests and General Diagnostics >> Yaw Rate Sensor Communication Stop Mode
April 5, 2026: LEMON Manuals is launched! Read the announcement.

Yaw Rate Sensor Communication Stop Mode

Yaw Rate Sensor Communication Stop Mode

DESCRIPTION

DTC Detection Condition:





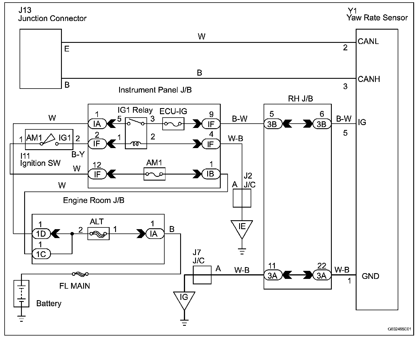
Wiring Diagram:





INSPECTION PROCEDURE

Step 1: