LEMON Manuals: Even more car manuals for everyone: 1960-2025
Home >> Toyota >> 2007 >> Prius Base >> Repair and Diagnosis >> Electrical >> Body Electrical >> OEM System Circuits >> Push Button Start System And Hybrid Vehicle Immobiliser System >> Notes
April 5, 2026: LEMON Manuals is launched! Read the announcement.

Push Button Start System And Hybrid Vehicle Immobiliser System: Notes

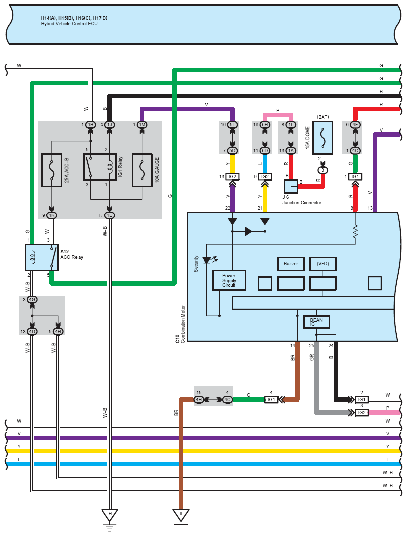
Fig 1: Push button start system and hybrid vehicle immobiliser system wiring diagram (1 of 9)
G08865998Courtesy of © TOYOTA, LICENSE AGREEMENT TMS1002
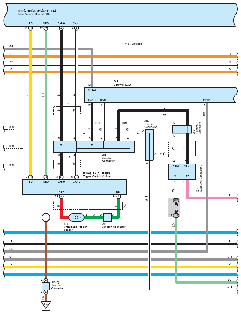
Fig 2: Push button start system and hybrid vehicle immobiliser system wiring diagram (2 of 9)
G08865999Courtesy of © TOYOTA, LICENSE AGREEMENT TMS1002
Fig 3: Push button start system and hybrid vehicle immobiliser system wiring diagram (3 of 9)
G08866000Courtesy of © TOYOTA, LICENSE AGREEMENT TMS1002
Fig 4: Push button start system and hybrid vehicle immobiliser system wiring diagram (4 of 9)
G08866001Courtesy of © TOYOTA, LICENSE AGREEMENT TMS1002
Fig 5: Push button start system and hybrid vehicle immobiliser system wiring diagram (5 of 9)
G08866002Courtesy of © TOYOTA, LICENSE AGREEMENT TMS1002
Fig 6: Push button start system and hybrid vehicle immobiliser system wiring diagram (6 of 9)
G08866003Courtesy of © TOYOTA, LICENSE AGREEMENT TMS1002
Fig 7: Push button start system and hybrid vehicle immobiliser system wiring diagram (7 of 9)
G08866004Courtesy of © TOYOTA, LICENSE AGREEMENT TMS1002
Fig 8: Push button start system and hybrid vehicle immobiliser system wiring diagram (8 of 9)
G08866005Courtesy of © TOYOTA, LICENSE AGREEMENT TMS1002
Fig 9: Push button start system and hybrid vehicle immobiliser system wiring diagram (9 of 9)
G08866006Courtesy of © TOYOTA, LICENSE AGREEMENT TMS1002