LEMON Manuals: Even more car manuals for everyone: 1960-2025
Home >> Toyota >> 2007 >> Prius Base >> Repair and Diagnosis >> Electrical >> Body Electrical >> OEM System Circuits >> Tire Pressure Warning System >> Notes
April 5, 2026: LEMON Manuals is launched! Read the announcement.

Tire Pressure Warning System: Notes

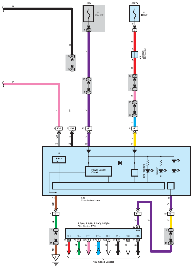
Fig 1: Tire pressure warning system wiring diagram (1 of 3)
G08866143Courtesy of © TOYOTA, LICENSE AGREEMENT TMS1002
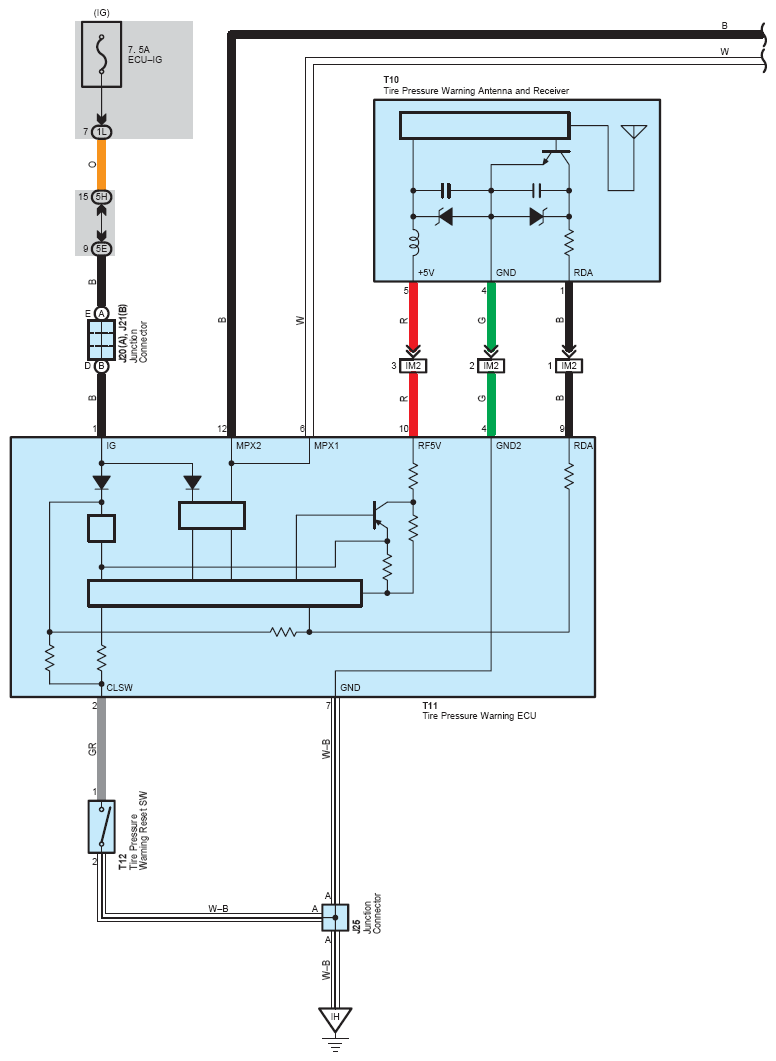
Fig 2: Tire pressure warning system wiring diagram (2 of 3)
G08866144Courtesy of © TOYOTA, LICENSE AGREEMENT TMS1002
Fig 3: Tire pressure warning system wiring diagram (3 of 3)
G08866145Courtesy of © TOYOTA, LICENSE AGREEMENT TMS1002