LEMON Manuals: Even more car manuals for everyone: 1960-2025
Home >> Toyota >> 2007 >> RAV4 Base, 2.4 D, AWD >> Repair and Diagnosis >> External Pages >> Different car >> Section 601 (Smart Key System (Keyless Entry) (Diagnostics)) >> Smart Key System >> Symptom Tests >> Entry Functions do not Operate at All >> Wiring Diagram
April 5, 2026: LEMON Manuals is launched! Read the announcement.

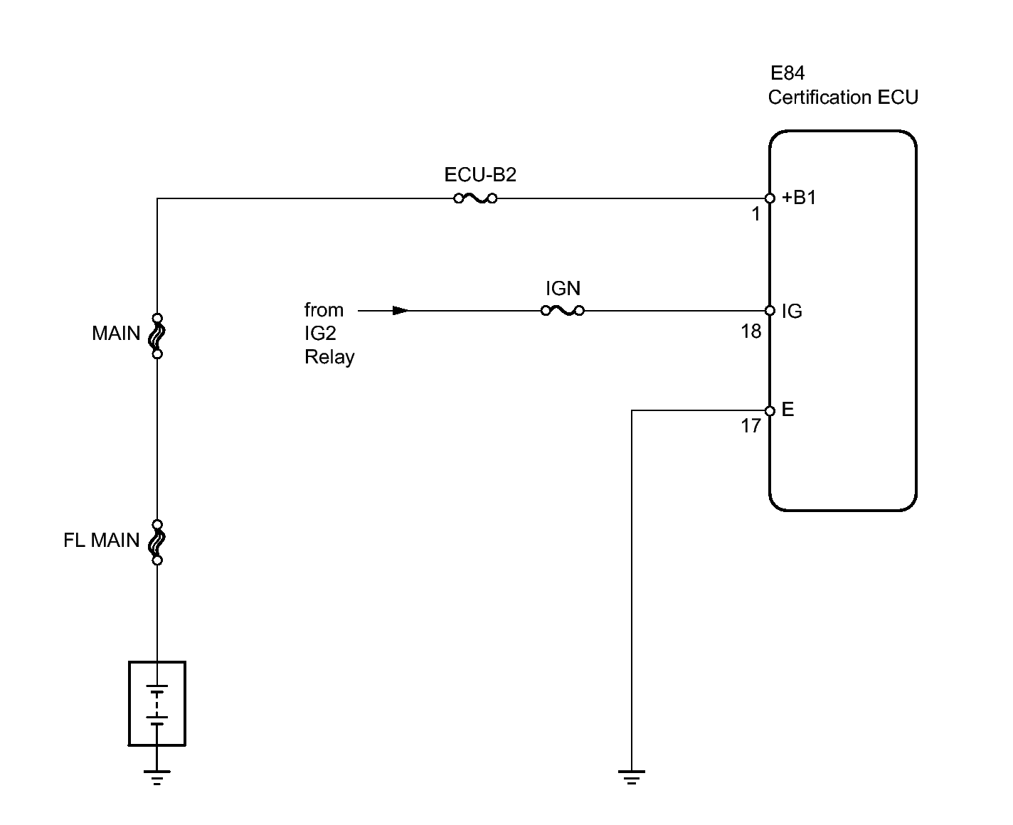
Entry Functions do not Operate at All: Wiring Diagram

WARNING: This page is about a different car, the 2010 Toyota RAV4. However, it is still accessible from the selected car via links, so may be relevant.
Fig 1: Entry Functions Do Not Operate At All -- Wiring Diagram
GTY240032Courtesy of © TOYOTA, LICENSE AGREEMENT TMS1002