LEMON Manuals: Even more car manuals for everyone: 1960-2025
Home >> Toyota >> 2007 >> Yaris Base, 2D Hatchback, Standard >> Repair and Diagnosis >> Engine Performance >> Engine Control System >> SFI System >> EVAP System >> Wiring Diagram
April 5, 2026: LEMON Manuals is launched! Read the announcement.

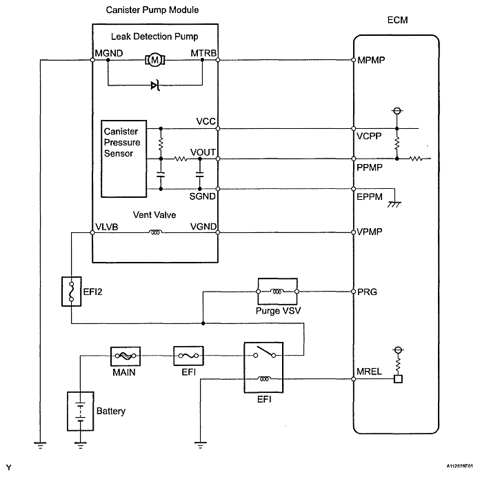
EVAP System: Wiring Diagram

Fig 1: Identifying Evaporative Emission Control System Pressure Sensor/Switch Wiring Diagram
G04828179Courtesy of © TOYOTA, LICENSE AGREEMENT TMS1002