LEMON Manuals: Even more car manuals for everyone: 1960-2025
Home >> Toyota >> 2008 >> Highlander Base, AWD >> Repair and Diagnosis (Single Page) >> Engine Performance >> Engine Control Systems >> Engine Control System (2GR-FE Except Hybrid) - System Testing, On-Vehicle Inspection, Removal, Inspection And Installation >> ECM Power Source Circuit >> Wiring Diagram
April 5, 2026: LEMON Manuals is launched! Read the announcement.

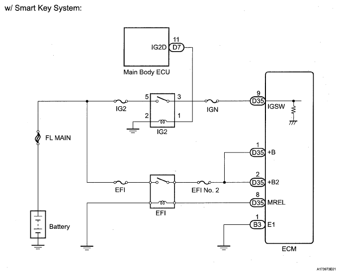
ECM Power Source Circuit: Wiring Diagram

Fig 1: Identifying ECM Power Source Circuit Wiring Diagram (1 Of 2)
G05413885Courtesy of © TOYOTA, LICENSE AGREEMENT TMS1002
Fig 2: Identifying ECM Power Source Circuit Wiring Diagram (2 Of 2)
G05413886Courtesy of © TOYOTA, LICENSE AGREEMENT TMS1002