LEMON Manuals: Even more car manuals for everyone: 1960-2025
Home >> Toyota >> 2008 >> Land Cruiser >> Repair and Diagnosis >> Engine Mechanical >> Auxiliary Emission Control Systems >> Emission Control System >> Emission Control System >> System Diagram
April 5, 2026: LEMON Manuals is launched! Read the announcement.

System Diagram

  1. SECONDARY AIR INJECTION CONTROL SYSTEM DIAGRAM 
    Fig 1: Secondary Air Injection Control System Diagram
    G05637888Courtesy of © TOYOTA, LICENSE AGREEMENT TMS1002
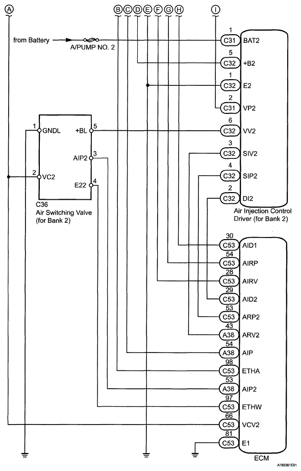
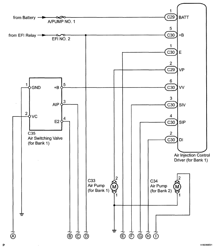
  2. SECONDARY AIR INJECTION SYSTEM WIRING DIAGRAM 
    Fig 2: Secondary Air Injection System Wiring Diagram (1 Of 2)
    G05637889Courtesy of © TOYOTA, LICENSE AGREEMENT TMS1002
    Fig 3: Secondary Air Injection System Wiring Diagram (2 Of 2)
    G05637890Courtesy of © TOYOTA, LICENSE AGREEMENT TMS1002
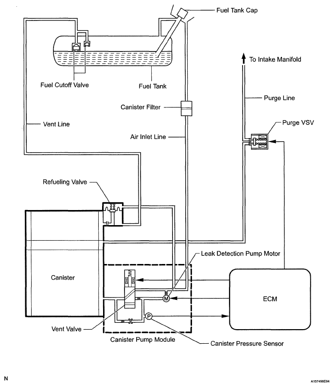
  3. EVAP CONTROL SYSTEM DIAGRAM 
    Fig 4: EVAP Control System Diagram
    G05637891Courtesy of © TOYOTA, LICENSE AGREEMENT TMS1002
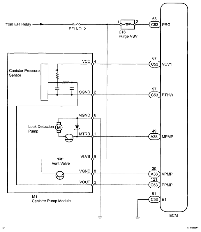
  4. EVAP SYSTEM WIRING DIAGRAM 
    Fig 5: EVAP System Wiring Diagram
    G05637892Courtesy of © TOYOTA, LICENSE AGREEMENT TMS1002