LEMON Manuals: Even more car manuals for everyone: 1960-2025
Home >> Toyota >> 2008 >> Land Cruiser >> Repair and Diagnosis >> Engine Performance >> System >> Engine Control System - System & Component Testing, On-Vehicle Inspection, Removal & Installation >> Fuel Pump Control Circuit >> Wiring Diagram
April 5, 2026: LEMON Manuals is launched! Read the announcement.

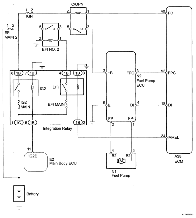
Fuel Pump Control Circuit: Wiring Diagram

Fig 1: Fuel Pump Control - Wiring Diagram
G05628165Courtesy of © TOYOTA, LICENSE AGREEMENT TMS1002