LEMON Manuals: Even more car manuals for everyone: 1960-2025
Home >> Toyota >> 2008 >> Matrix L4-1.8L (1ZZ-FE) >> Repair and Diagnosis >> Powertrain Management >> Relays and Modules - Powertrain Management >> Relays and Modules - Computers and Control Systems >> Engine Control Module >> Testing and Inspection >> Component Tests and General Diagnostics
April 5, 2026: LEMON Manuals is launched! Read the announcement.

Component Tests and General Diagnostics








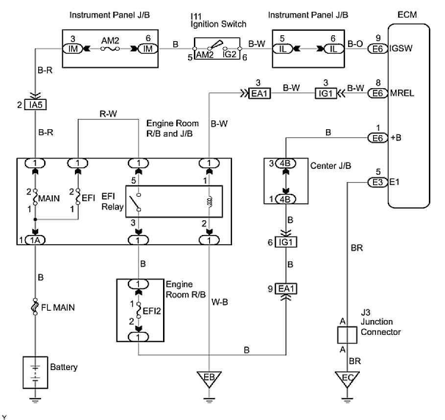
1ZZ-FE ENGINE CONTROL SYSTEM: SFI SYSTEM: ECM Power Source Circuit

ECM Power Source Circuit

DESCRIPTION

When the ignition switch is turned to the ON position, the battery voltage is applied to terminal IGSW of the ECM. The ECM MREL output signal causes a current to flow to the coil, closing the contacts of the EFI relay and supplying power to terminal +B of the ECM.

WIRING DIAGRAM





INSPECTION PROCEDURE

PROCEDURE

1. INSPECT ECM (+B VOLTAGE)





(a) Turn the ignition switch to the ON position.
(b) Measure the voltage between the terminals of the E3 and E6 ECM connectors.
Standard voltage:





OK -- PROCEED TO NEXT CIRCUIT INSPECTION SHOWN IN PROBLEM SYMPTOMS TABLE
NG -- Continue to next step.
2. CHECK HARNESS AND CONNECTOR (ECM - BODY GROUND)





(a) Disconnect the negative battery cable.
(b) Disconnect the E3 ECM connector.
(c) Check the resistance.
Standard resistance (Check for open):





(d) Reconnect the ECM connector.
(e) Reconnect the negative battery cable.
NG -- REPAIR OR REPLACE HARNESS OR CONNECTOR
OK -- Continue to next step.
3. INSPECT ECM (IGSW VOLTAGE)





(a) Turn the ignition switch to the ON position.
(b) Measure the voltage between the terminals of the E3 and E6 ECM connectors.
Standard voltage:





OK -- INSPECT ECM (MREL VOLTAGE)
NG -- Continue to next step.
4. CHECK FUSE (AM2 FUSE)





(a) Remove the AM2 fuse from the instrument panel J/B.
(b) Check the AM2 fuse resistance.
Standard resistance:
Below 1 Ohms
(c) Reinstall the AM2 fuse.
NG -- CHECK FOR SHORTS IN ALL HARNESSES AND CONNECTORS CONNECTED TO FUSE AND REPLACE FUSE
OK -- Continue to next step.
5. INSPECT IGNITION OR STARTER SWITCH ASSEMBLY





(a) Disconnect the I11 ignition switch connector.
(b) Check the resistance.
Standard resistance:





(c) Reconnect the ignition switch connector.
NG -- REPLACE IGNITION OR STARTER SWITCH ASSEMBLY
OK -- CHECK AND REPAIR HARNESS AND CONNECTOR (BATTERY - IGNITION SWITCH, IGNITION SWITCH - ECM)
6. INSPECT ECM (MREL VOLTAGE)





(a) Turn the ignition switch to the ON position.
(b) Measure the voltage between the terminals of the E3 and E6 ECM connectors.
Standard voltage:





NG -- REPLACE ECM
OK -- Continue to next step.
7. CHECK FUSE (EFI AND EFI2)





(a) Remove the EFI and EFI2 fuses from the engine room R/B.
(b) Check the EFI and EFI2 fuses resistance.
Standard resistance:
Below 1 Ohms
(c) Reinstall the EFI and EFI2 fuses.
NG -- CHECK FOR SHORTS IN ALL HARNESSES AND CONNECTORS CONNECTED TO FUSE AND REPLACE FUSE
OK -- Continue to next step.
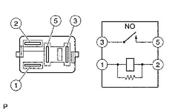
8. INSPECT EFI RELAY





(a) Remove the EFI relay from the engine room R/B.
(b) Check the EFI relay resistance.
Standard resistance:





(c) Reinstall the EFI relay.
NG -- REPLACE EFI RELAY
OK -- Continue to next step.
9. CHECK HARNESS AND CONNECTOR (EFI RELAY - ECM, EFI RELAY - BODY GROUND)





(a) Check the harness and connector between the EFI relay and ECM.
(1) Remove the EFI relay from the engine room R/B.
(2) Disconnect the E6 ECM connector.
(3) Check the resistance.
Standard resistance (Check for open):





Standard resistance (Check for short):





(4) Reconnect the ECM connector.
(5) Reinstall the EFI relay.
(b) Check the harness and connector between the EFI relay and body ground.
(1) Remove the EFI relay from the engine room R/B.
(2) Check the resistance.
Standard resistance (Check for open):





(3) Reinstall the EFI relay.
NG -- REPAIR OR REPLACE HARNESS OR CONNECTOR
OK -- CHECK HARNESS AND CONNECTOR (TERMINAL 5 OF EFI RELAY - BATTERY POSITIVE TERMINAL)