LEMON Manuals: Even more car manuals for everyone: 1960-2025
Home >> Toyota >> 2009 >> Corolla XRS, Automatic >> Repair and Diagnosis >> External Pages >> Different variant/trim >> Section 13 (Engine Control System (2ZR-FE) - System And Component Testing, On-Vehicle Inspection, Removal & Installation) >> ECM Power Source Circuit >> Wiring Diagram
April 5, 2026: LEMON Manuals is launched! Read the announcement.

ECM Power Source Circuit: Wiring Diagram

WARNING: This page is about a different variant/trim than selected.
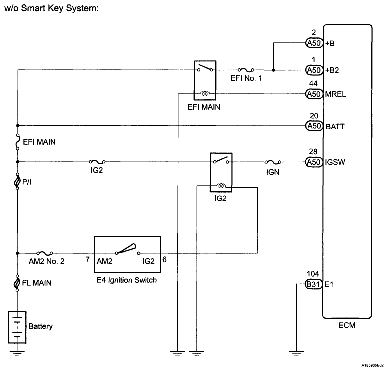
Fig 1: Ignition Switch And Battery - Wiring Diagram (w/o Smart Key System)
G06008000Courtesy of © TOYOTA, LICENSE AGREEMENT TMS1002
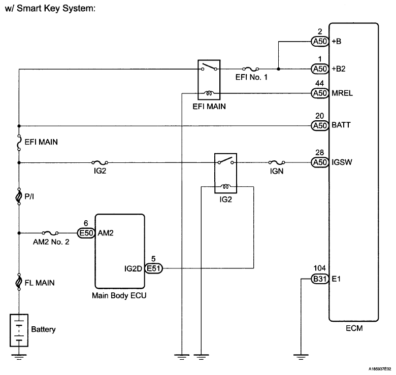
Fig 2: Ignition Switch And Battery - Wiring Diagram (w/ Smart Key System)
G06008001Courtesy of © TOYOTA, LICENSE AGREEMENT TMS1002