LEMON Manuals: Even more car manuals for everyone: 1960-2025
Home >> Toyota >> 2009 >> Corolla XRS, Automatic >> Repair and Diagnosis >> External Pages >> Different variant/trim >> Section 13 (Engine Control System (2ZR-FE) - System And Component Testing, On-Vehicle Inspection, Removal & Installation) >> Fuel Pump Control Circuit >> Wiring Diagram
April 5, 2026: LEMON Manuals is launched! Read the announcement.

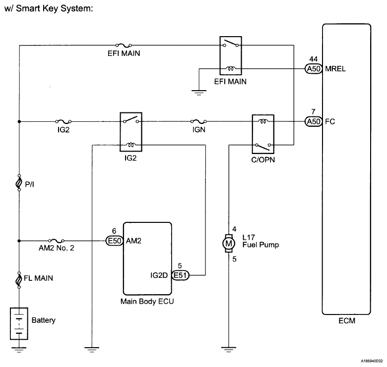
Fuel Pump Control Circuit: Wiring Diagram

WARNING: This page is about a different variant/trim than selected.
Fig 1: Fuel Pump And Main Body ECU - Wiring Diagram (W/ Smart Key System)
G06008027Courtesy of © TOYOTA, LICENSE AGREEMENT TMS1002
Fig 2: Fuel Pump And Main Body ECU - Wiring Diagram (W/o Smart Key System)
G06008028Courtesy of © TOYOTA, LICENSE AGREEMENT TMS1002