LEMON Manuals: Even more car manuals for everyone: 1960-2025
Home >> Toyota >> 2009 >> Land Cruiser >> Repair and Diagnosis >> Brakes >> Traction Control >> Brake Control/Dynamic Control System >> Vehicle Stability Control System >> Slip Indicator Light does not Come ON >> Wiring Diagram
April 5, 2026: LEMON Manuals is launched! Read the announcement.

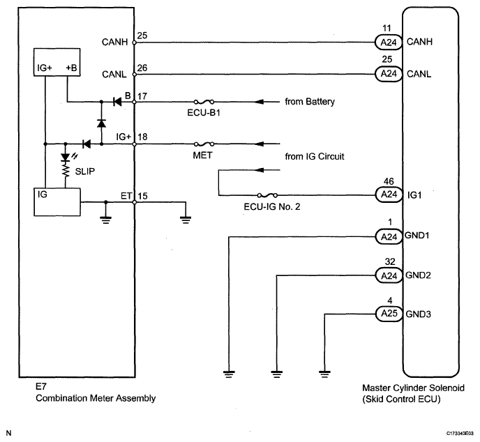
Slip Indicator Light does not Come ON: Wiring Diagram

Fig 1: Slip Indicator Light - Wiring Diagram
G05629931Courtesy of © TOYOTA, LICENSE AGREEMENT TMS1002