LEMON Manuals: Even more car manuals for everyone: 1960-2025
Home >> Toyota >> 2009 >> Land Cruiser >> Repair and Diagnosis >> Electrical >> Body Electrical >> OEM System Circuits >> Audio System, Multi-Display, Navigation System and Parking Assist (Rear View Monitor) >> Notes
April 5, 2026: LEMON Manuals is launched! Read the announcement.

Audio System, Multi-Display, Navigation System and Parking Assist (Rear View Monitor): Notes

Fig 1: Audio System, Multi-Display, Navigation System And Parking Assist (Rear View Monitor) - Circuit Diagram (1 Of 16)
G07623878Courtesy of © TOYOTA, LICENSE AGREEMENT TMS1002
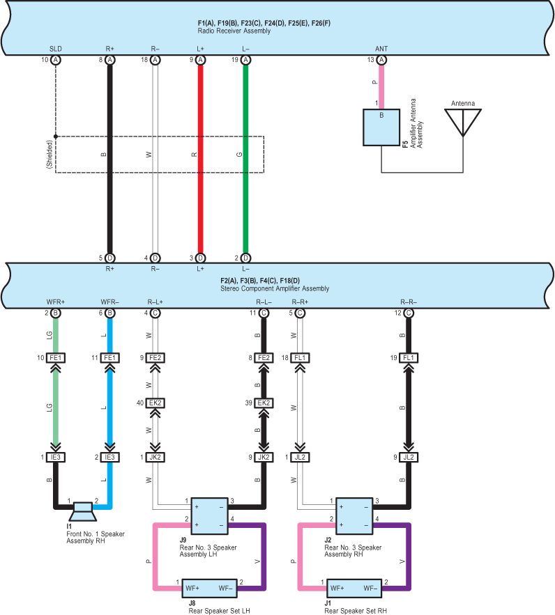
Fig 2: Audio System, Multi-Display, Navigation System And Parking Assist (Rear View Monitor) - Circuit Diagram (2 Of 16)
G07623879Courtesy of © TOYOTA, LICENSE AGREEMENT TMS1002
Fig 3: Audio System, Multi-Display, Navigation System And Parking Assist (Rear View Monitor) - Circuit Diagram (3 Of 16)
G07623880Courtesy of © TOYOTA, LICENSE AGREEMENT TMS1002
Fig 4: Audio System, Multi-Display, Navigation System And Parking Assist (Rear View Monitor) - Circuit Diagram (4 Of 16)
G07623881Courtesy of © TOYOTA, LICENSE AGREEMENT TMS1002
Fig 5: Audio System, Multi-Display, Navigation System And Parking Assist (Rear View Monitor) - Circuit Diagram (5 Of 16)
G07623882Courtesy of © TOYOTA, LICENSE AGREEMENT TMS1002
Fig 6: Audio System, Multi-Display, Navigation System And Parking Assist (Rear View Monitor) - Circuit Diagram (6 Of 16)
G07623883Courtesy of © TOYOTA, LICENSE AGREEMENT TMS1002
Fig 7: Audio System, Multi-Display, Navigation System And Parking Assist (Rear View Monitor) - Circuit Diagram (7 Of 16)
G07623884Courtesy of © TOYOTA, LICENSE AGREEMENT TMS1002
Fig 8: Audio System, Multi-Display, Navigation System And Parking Assist (Rear View Monitor) - Circuit Diagram (8 Of 16)
G07623885Courtesy of © TOYOTA, LICENSE AGREEMENT TMS1002
Fig 9: Audio System, Multi-Display, Navigation System And Parking Assist (Rear View Monitor) - Circuit Diagram (9 Of 16)
G07623886Courtesy of © TOYOTA, LICENSE AGREEMENT TMS1002
Fig 10: Audio System, Multi-Display, Navigation System And Parking Assist (Rear View Monitor) - Circuit Diagram (10 Of 16)
G07623887Courtesy of © TOYOTA, LICENSE AGREEMENT TMS1002
Fig 11: Audio System, Multi-Display, Navigation System And Parking Assist (Rear View Monitor) - Circuit Diagram (11 Of 16)
G07623888Courtesy of © TOYOTA, LICENSE AGREEMENT TMS1002
Fig 12: Audio System, Multi-Display, Navigation System And Parking Assist (Rear View Monitor) - Circuit Diagram (12 Of 16)
G07623889Courtesy of © TOYOTA, LICENSE AGREEMENT TMS1002
Fig 13: Audio System, Multi-Display, Navigation System And Parking Assist (Rear View Monitor) - Circuit Diagram (13 Of 16)
G07623890Courtesy of © TOYOTA, LICENSE AGREEMENT TMS1002
Fig 14: Audio System, Multi-Display, Navigation System And Parking Assist (Rear View Monitor) - Circuit Diagram (14 Of 16)
G07623891Courtesy of © TOYOTA, LICENSE AGREEMENT TMS1002
Fig 15: Audio System, Multi-Display, Navigation System And Parking Assist (Rear View Monitor) - Circuit Diagram (15 Of 16)
G07623892Courtesy of © TOYOTA, LICENSE AGREEMENT TMS1002
Fig 16: Audio System, Multi-Display, Navigation System And Parking Assist (Rear View Monitor) - Circuit Diagram (16 Of 16)
G07623893Courtesy of © TOYOTA, LICENSE AGREEMENT TMS1002