LEMON Manuals: Even more car manuals for everyone: 1960-2025
Home >> Toyota >> 2009 >> Matrix AWD L4-2.4L (2AZ-FE) >> Repair and Diagnosis >> Powertrain Management >> Computers and Control Systems >> Testing and Inspection >> Component Tests and General Diagnostics >> ECM Power Source Circuit
April 5, 2026: LEMON Manuals is launched! Read the announcement.

ECM Power Source Circuit








2AZ-FE ENGINE CONTROL: SFI SYSTEM: ECM Power Source Circuit

ECM Power Source Circuit

DESCRIPTION

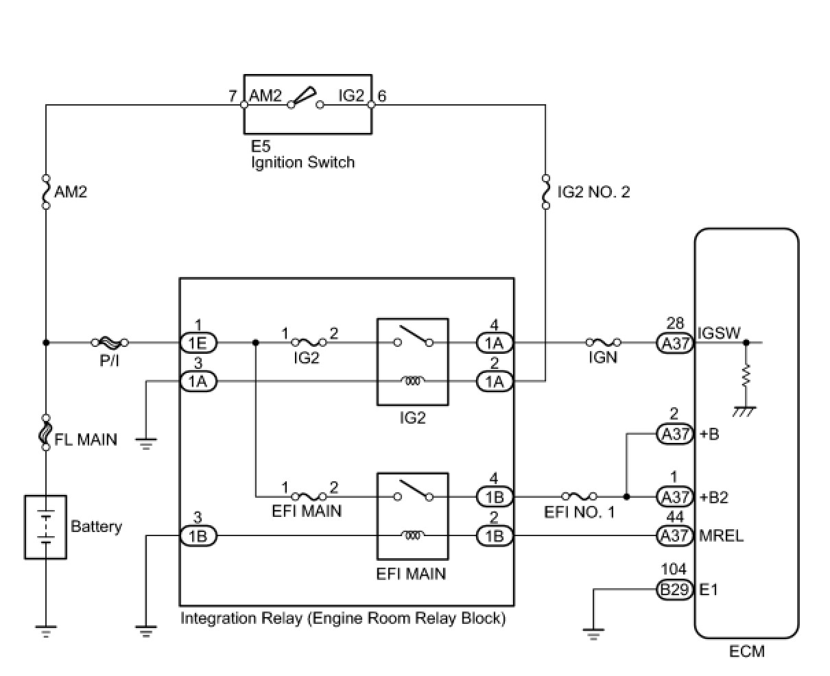
When the ignition switch is turned to ON, the battery voltage is applied to the IGSW terminal of the ECM. The output signal from the MREL terminal of the ECM causes a current to flow to the EFI MAIN relay coil, closing the EFI MAIN relay contacts and supplying power to terminal +B of the ECM.

WIRING DIAGRAM





INSPECTION PROCEDURE

PROCEDURE

1. INSPECT INTEGRATION RELAY (POWER SOURCE)




(a) Remove the integration relay from the engine room relay block.
(b) Measure the voltage according to the value(s) in the table below.
Standard Voltage:





(c) Reinstall the integration relay.
NG -- REPAIR OR REPLACE HARNESS OR CONNECTOR (INTEGRATION RELAY - BATTERY)
OK -- Continue to next step.
2. INSPECT FUSES (EFI MAIN, IG2, AND EFI NO. 1 FUSES)




(a) Remove the EFI MAIN fuse, IG2 fuse and EFI No. 1 fuse from the engine room relay block.
(b) Measure the resistance according to the value(s) in the table below.
Standard Resistance:





(c) Reinstall the fuses.
NG -- REPLACE FUSE (EFI MAIN, IG2 OR EFI NO. 1 FUSE)
OK -- Continue to next step.
3. INSPECT INTEGRATION RELAY (EFI MAIN RELAY AND IG2 RELAY)




(a) Remove the integration relay from the engine room relay block.
(b) Measure the resistance according to the value(s) in the table below.
Standard Resistance:





(c) Reinstall the integration relay.
NG -- REPLACE INTEGRATION RELAY
OK -- Continue to next step.
4. CHECK HARNESS AND CONNECTOR (INTEGRATION RELAY - ECM)




(a) Remove the integration relay from the engine room relay block.
(b) Disconnect the ECM connector.
(c) Measure the resistance according to the value(s) in the table below.
Standard Resistance (Check for Open):






Standard Resistance (Check for Short):





(d) Reinstall the integration relay.
(e) Reconnect the ECM connector.
NG -- REPAIR OR REPLACE HARNESS OR CONNECTOR (INTEGRATION RELAY - ECM)
OK -- Continue to next step.
5. CHECK HARNESS AND CONNECTOR (ECM - BODY GROUND)




(a) Disconnect the ECM connector.
(b) Measure the resistance according to the value(s) in the table below.
Standard Resistance (Check for Open):





(c) Reconnect the ECM connector.
NG -- REPAIR OR REPLACE HARNESS OR CONNECTOR (ECM - BODY GROUND)
OK -- Continue to next step.
6. INSPECT ECM (IGSW TERMINAL VOLTAGE)




(a) Disconnect the ECM connectors.
(b) Turn the ignition switch to ON.
(c) Measure the voltage according to the value(s) in the table below.
Standard Voltage:





(d) Reconnect the ECM connectors.
NG -- INSPECT FUSE (IGN FUSE)
OK -- REPLACE ECM
7. INSPECT FUSE (IGN FUSE)




(a) Remove the IGN fuse from the driver side junction block.
(b) Measure the resistance according to the value(s) in the table below.
Standard Resistance:





(c) Reinstall the IGN fuse.
NG -- REPLACE FUSE (IGN FUSE)
OK -- Continue to next step.
8. CHECK HARNESS AND CONNECTOR (ECM - INTEGRATION RELAY)




(a) Remove the integration relay from the engine room relay block.
(b) Disconnect the ECM connector.
(c) Measure the resistance according to the value(s) in the table below.
Standard Resistance (Check for Open):






Standard Resistance (Check for Short):





(d) Reinstall the integration relay.
(e) Reconnect the ECM connector.
NG -- REPAIR OR REPLACE HARNESS OR CONNECTOR (ECM - INTEGRATION RELAY)
OK -- Continue to next step.
9. INSPECT FUSE (IG2 NO. 2 FUSE)




(a) Remove the IG2 No. 2 fuse from the engine room relay block.
(b) Measure the resistance according to the value(s) in the table below.
Standard Resistance:





(c) Reinstall the fuse.
NG -- REPLACE FUSE (IG2 NO. 2 FUSE)
OK -- Continue to next step.
10. CHECK HARNESS AND CONNECTOR (INTEGRATION RELAY - IGNITION SWITCH)




(a) Remove the integration relay from the engine room relay block.
(b) Disconnect the ignition switch connector.
(c) Measure the resistance according to the value(s) in the table below.
Standard Resistance (Check for Open):






Standard Resistance (Check for Short):





(d) Reinstall the integration relay.
(e) Reconnect the ignition switch connector.
NG -- REPAIR OR REPLACE HARNESS OR CONNECTOR (INTEGRATION RELAY - ECM)
OK -- Continue to next step.
11. INSPECT IGNITION SWITCH




(a) Remove the ignition switch.
(b) Measure the resistance according to the value(s) in the table below.
Standard Resistance:





(c) Reinstall the ignition switch.
NG -- REPLACE IGNITION SWITCH
OK -- REPAIR OR REPLACE HARNESS OR CONNECTOR (IGNITION SWITCH - BATTERY)