LEMON Manuals: Even more car manuals for everyone: 1960-2025
Home >> Toyota >> 2009 >> Matrix AWD L4-2.4L (2AZ-FE) >> Repair and Diagnosis >> Powertrain Management >> Computers and Control Systems >> Testing and Inspection >> Component Tests and General Diagnostics >> Fuel Pump Control Circuit
April 5, 2026: LEMON Manuals is launched! Read the announcement.

Fuel Pump Control Circuit








2AZ-FE ENGINE CONTROL: SFI SYSTEM: Fuel Pump Control Circuit

Fuel Pump Control Circuit

DESCRIPTION

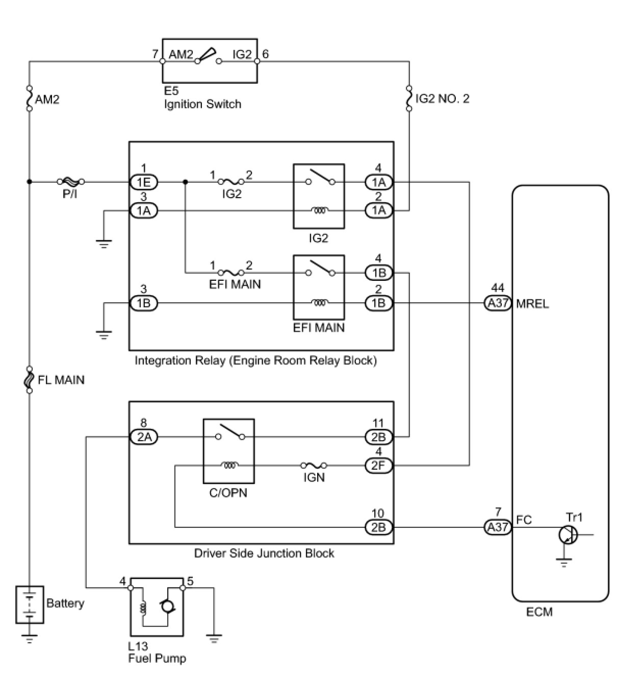
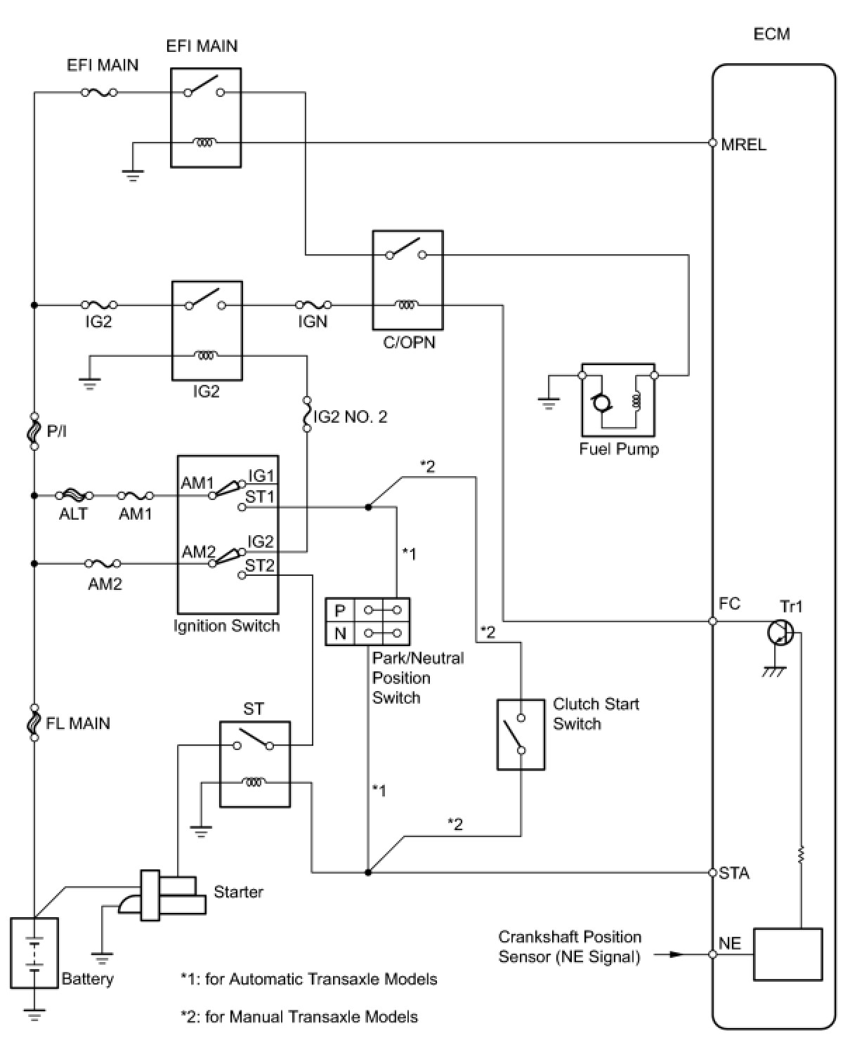
When the engine is cranked, the starter relay drive signal from the ignition switch is input into the STA terminal of the ECM, and the NE signal generated by the crankshaft position sensor is also input into the NE+ terminal. Thus, the ECM interprets that the engine is being cranked, and turns transistor Tr1 in the ECM internal circuit ON. The current flows to the C/OPN (Circuit Opening) relay by turning Tr1 ON. Then, the fuel pump operates.
While the NE signal is input into the ECM, and the engine is running, the ECM turns Tr1 on continuously.





WIRING DIAGRAM





INSPECTION PROCEDURE

PROCEDURE

1. PERFORM ACTIVE TEST USING TECHSTREAM (FUEL PUMP/SPD)
(a) Connect the Techstream to the DLC3.
(b) Turn the ignition switch to ON.
(c) Turn the Techstream on.
(d) Enter the following menus: Powertrain / Engine and ECT / Active Test / Control the Fuel Pump/Speed.
(e) Check whether the fuel pump operating sound occurs when performing the Active Test using the Techstream.
Result:






B -- READ VALUE USING TECHSTREAM (STARTER SIG)
A -- Continue to next step.
2. INSPECT DRIVER SIDE JUNCTION BLOCK (C/OPN RELAY INPUT VOLTAGE)




(a) Measure the voltage between the terminal of the driver side junction block and the body ground when the ignition switch is turned to ON and OFF.
Standard Voltage:






Result:






B -- INSPECT DRIVER SIDE JUNCTION BLOCK (C/OPN RELAY)
A -- Continue to next step.
3. CHECK HARNESS AND CONNECTOR (DRIVER SIDE JUNCTION BLOCK - INTEGRATION RELAY)
(a) Remove the integration relay from the engine room relay block.




(b) Disconnect the driver side junction block connectors.
(c) Measure the resistance according to the value(s) in the table below.
Standard Resistance (Check for Open):






Standard Resistance (Check for Short):





(d) Reinstall the integration relay.
(e) Reconnect the driver side junction block connectors.
NG -- REPAIR OR REPLACE HARNESS OR CONNECTOR (DRIVER SIDE JUNCTION BLOCK - INTEGRATION RELAY)
OK -- GO TO ECM POWER SOURCE CIRCUIT
4. INSPECT DRIVER SIDE JUNCTION BLOCK (C/OPN RELAY)




(a) Remove the driver side junction block.
(b) Measure the resistance according to the value(s) in the table below.
Standard Resistance:





(c) Reinstall the driver side junction block.
NG -- REPLACE DRIVER SIDE JUNCTION BLOCK
OK -- Continue to next step.
5. CHECK HARNESS AND CONNECTOR (C/OPN RELAY - ECM)




(a) Disconnect the ECM connector.
(b) Disconnect the driver side junction block connector.
(c) Measure the resistance according to the value(s) in the table below.
Standard Resistance (Check for Open):






Standard Resistance (Check for Short):





(d) Reconnect the driver side junction block connector.
(e) Reconnect the ECM connector.
NG -- REPAIR OR REPLACE HARNESS OR CONNECTOR (C/OPN RELAY - ECM)
OK -- Continue to next step.
6. CHECK HARNESS AND CONNECTOR (DRIVER SIDE JUNCTION BLOCK - FUEL PUMP)




(a) Disconnect the driver side junction block connector.
(b) Disconnect the fuel pump connector.
(c) Measure the resistance according to the value(s) in the table below.
Standard Resistance (Check for Open):






Standard Resistance (Check for Short):





(d) Reconnect the fuel pump connector.
(e) Reconnect the driver side junction block connector.
NG -- REPAIR OR REPLACE HARNESS OR CONNECTOR (DRIVER SIDE JUNCTION BLOCK - FUEL PUMP)
OK -- Continue to next step.
7. CHECK HARNESS AND CONNECTOR (FUEL PUMP GROUND CIRCUIT)




(a) Disconnect the fuel pump connector.
(b) Measure the resistance according to the value(s) in the table below.
Standard Resistance (Check for Open):





(c) Reconnect the fuel pump connector.
NG -- REPAIR OR REPLACE HARNESS OR CONNECTOR (FUEL PUMP GROUND CIRCUIT)
OK -- Continue to next step.
8. READ VALUE USING TECHSTREAM (STARTER SIG)
(a) Connect the Techstream to the DLC3.
(b) Turn the ignition switch to ON.
(c) Turn the Techstream on.
(d) Enter the following menus: Powertrain / Engine and ECT / Data List / All Data / Starter Signal.
(e) Check the result when the ignition switch is turned to ON and START.
Result:






NG -- REPAIR OR REPLACE STARTING SYSTEM
OK -- Continue to next step.
9. READ VALUE USING TECHSTREAM (ENGINE SPD)
(a) Connect the Techstream to the DLC3.
(b) Turn the ignition switch to ON.
(c) Turn the Techstream on.
(d) Enter the following menus: Powertrain / Engine and ECT / Data List / All Data / Engine Speed.
(e) Read the values displayed on the Techstream while cranking.
OK:
Values are displayed continuously.
NG -- REPAIR OR REPLACE CRANKSHAFT POSITION SENSOR CIRCUIT
OK -- REPLACE ECM