LEMON Manuals: Even more car manuals for everyone: 1960-2025
Home >> Toyota >> 2009 >> Matrix Base, Automatic >> Repair and Diagnosis >> Engine Performance >> Engine Control System (2ZR-FE) >> SFI System >> DTC P0500 Vehicle Speed Sensor "A" >> Wiring Diagram
April 5, 2026: LEMON Manuals is launched! Read the announcement.

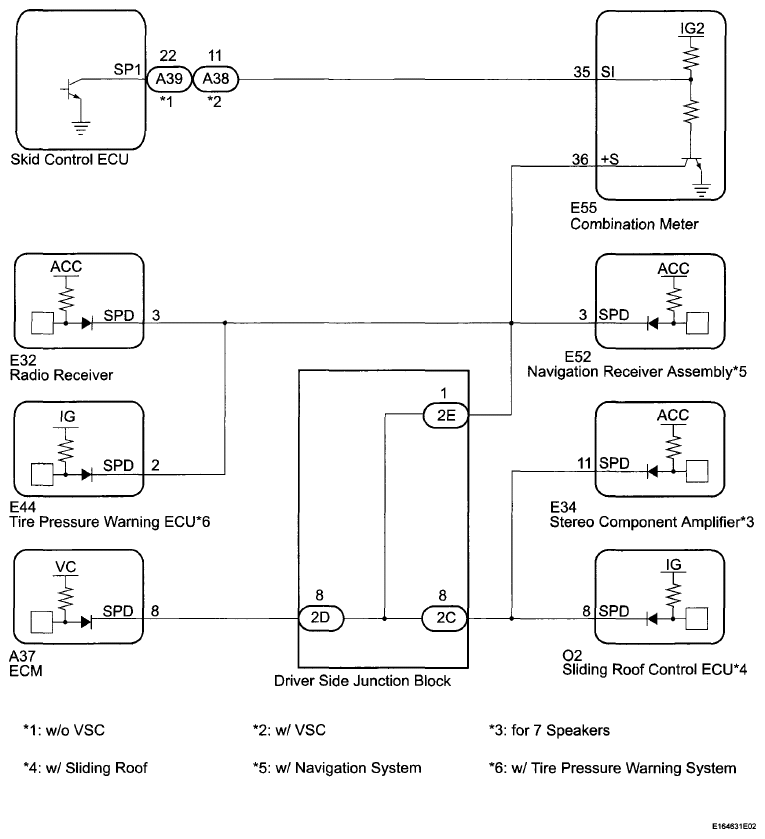
DTC P0500 Vehicle Speed Sensor "A": Wiring Diagram

Fig 1: Vehicle Speed Sensor "A" - Wiring Diagram
G06040580Courtesy of © TOYOTA, LICENSE AGREEMENT TMS1002