LEMON Manuals: Even more car manuals for everyone: 1960-2025
Home >> Toyota >> 2009 >> Matrix Base, Automatic >> Repair and Diagnosis >> External Pages >> Different car >> Section 103 (Front Power Seat Control (Diagnostics & Circuit Tests)) >> FRONT POWER SEAT CONTROL SYSTEM (w/ Memory) >> Circuit Tests >> ECU Power Source Circuit >> Wiring Diagram
April 5, 2026: LEMON Manuals is launched! Read the announcement.

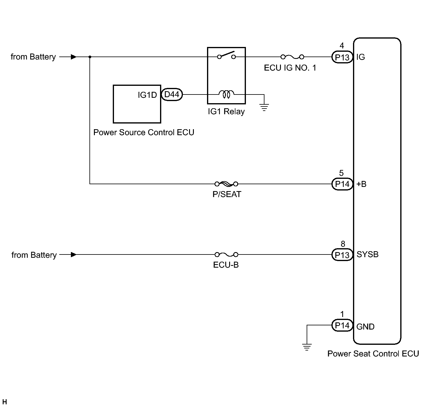
ECU Power Source Circuit: Wiring Diagram

WARNING: This page is about a different car, the 2011 Toyota Avalon. However, it is still accessible from the selected car via links, so may be relevant.
Fig 1: ECU Power Source Circuit - Wiring Diagram
GTY301551Courtesy of © TOYOTA, LICENSE AGREEMENT TMS1002