LEMON Manuals: Even more car manuals for everyone: 1960-2025
Home >> Toyota >> 2009 >> Matrix S, FWD, Standard >> Repair and Diagnosis >> Engine Performance >> Engine Control System (2AZ-FE) >> SFI System >> DTC P2610 ECM / PCM Internal Engine Off Timer Performance >> Description
April 5, 2026: LEMON Manuals is launched! Read the announcement.

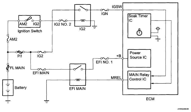
DTC P2610 ECM / PCM Internal Engine Off Timer Performance: Description

To ensure the accuracy of the EVAP (Evaporative Emission) monitor values, the soak timer, which is built into the ECM, measures 5 hours (+/-15 minutes) from when the ignition switch is turned off, before the monitor is run. This allows the fuel to cool down, which stabilizes the EVAP pressure. When 5 hours have elapsed, the ECM turns on the EVAP system monitor.

Fig 1: Ignition Switch Circuit Diagram
G06007495Courtesy of © TOYOTA, LICENSE AGREEMENT TMS1002