LEMON Manuals: Even more car manuals for everyone: 1960-2025
Home >> Toyota >> 2009 >> RAV4 Base, 2.5 F, AWD >> Repair and Diagnosis (Single Page) >> Electrical >> Starter >> Starting System (2AR-FE) >> Smart Key System >> Power Source Mode does not Change >> Wiring Diagram
April 5, 2026: LEMON Manuals is launched! Read the announcement.

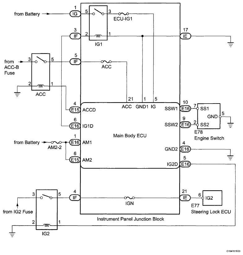
Power Source Mode does not Change: Wiring Diagram

Fig 1: Power Source Mode - Wiring Diagram
G05999195Courtesy of © TOYOTA, LICENSE AGREEMENT TMS1002