LEMON Manuals: Even more car manuals for everyone: 1960-2025
Home >> Toyota >> 2009 >> RAV4 Base, 3.5 K, AWD >> Repair and Diagnosis >> Engine Performance >> System >> Engine Control System (2GR-FE) - Component And System Testing, Removal, Inspection & Installation >> EVAP System >> Wiring Diagram
April 5, 2026: LEMON Manuals is launched! Read the announcement.

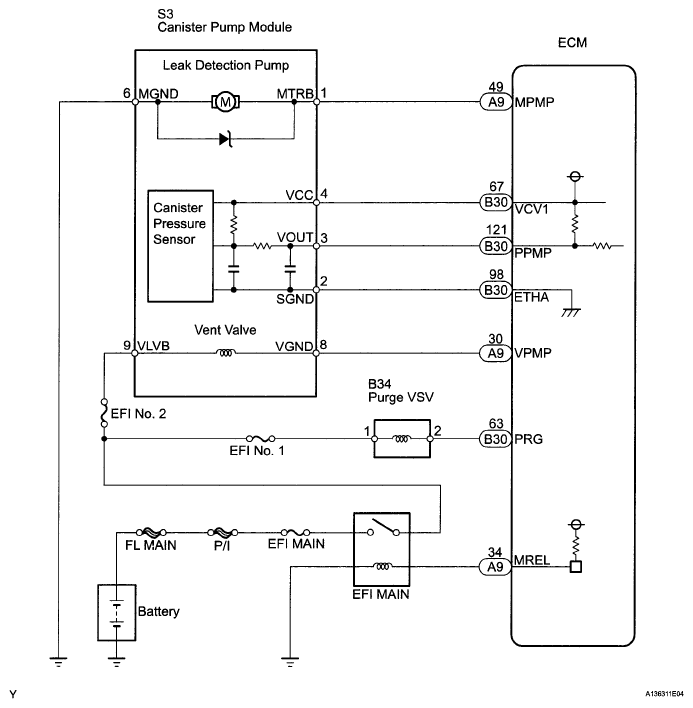
EVAP System: Wiring Diagram

Fig 1: Evaporative Emission Control System Pressure Sensor - Wiring Diagram
G05997445Courtesy of © TOYOTA, LICENSE AGREEMENT TMS1002