LEMON Manuals: Even more car manuals for everyone: 1960-2025
Home >> Toyota >> 2009 >> Tundra Base, 4.0 U >> Repair and Diagnosis >> External Pages >> Different car >> Section 249 (Engine Control System (2TR-FE)) >> SFI System >> DTC P0100 Mass or Volume Air Flow Circuit; DTC P0102 Mass or Volume Air Flow Circuit Low Input; DTC P0103 Mass or Volume Air Flow Circuit High Input >> Wiring Diagram
April 5, 2026: LEMON Manuals is launched! Read the announcement.

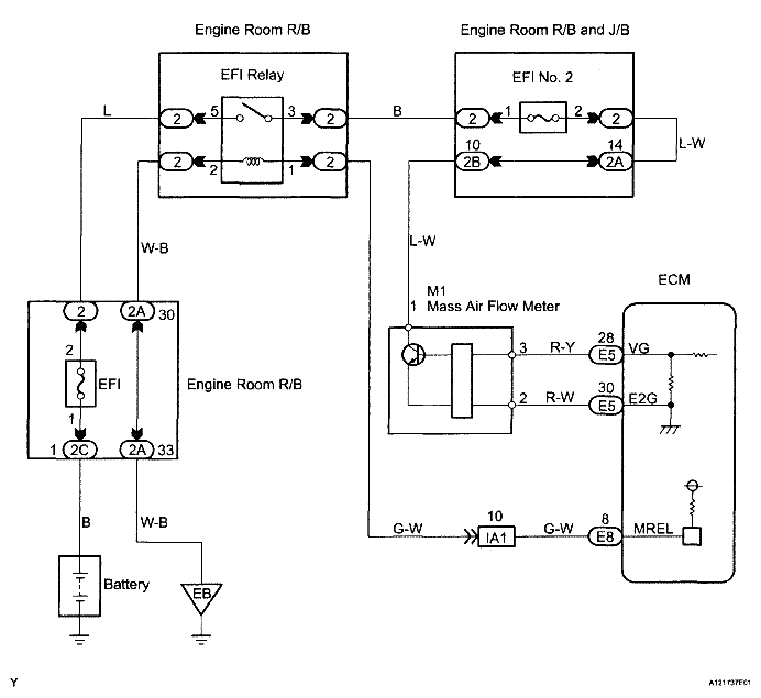
DTC P0100 Mass or Volume Air Flow Circuit; DTC P0102 Mass or Volume Air Flow Circuit Low Input; DTC P0103 Mass or Volume Air Flow Circuit High Input: Wiring Diagram

WARNING: This page is about a different car, the 2009 Toyota Tacoma. However, it is still accessible from the selected car via links, so may be relevant.
Fig 1: Mass Or Volume Air Flow Circuit - Wiring Diagram
G05198096Courtesy of © TOYOTA, LICENSE AGREEMENT TMS1002