LEMON Manuals: Even more car manuals for everyone: 1960-2025
Home >> Toyota >> 2009 >> Tundra Base, 4.0 U >> Repair and Diagnosis >> External Pages >> Different car >> Section 249 (Engine Control System (2TR-FE)) >> SFI System >> System Diagram
April 5, 2026: LEMON Manuals is launched! Read the announcement.

System Diagram

WARNING: This page is about a different car, the 2009 Toyota Tacoma. However, it is still accessible from the selected car via links, so may be relevant.
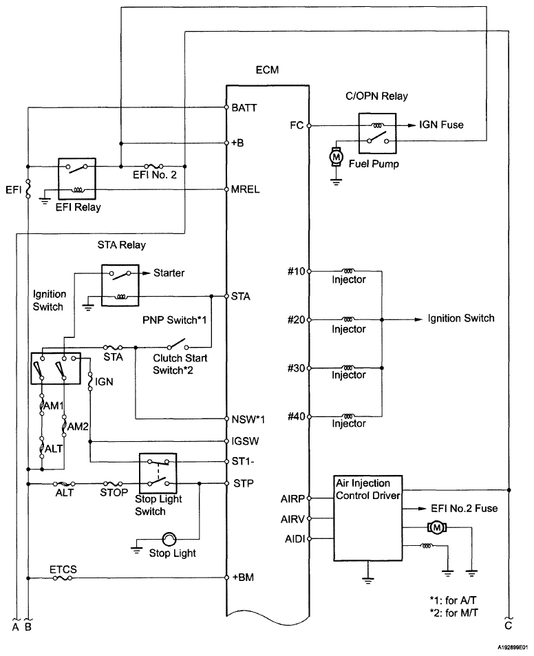
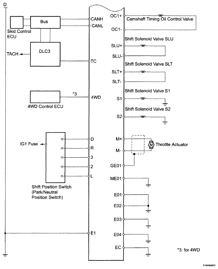
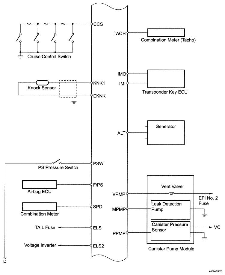
  1. SYSTEM DIAGRAM 
    Fig 1: SFI System - System Diagram (1 Of 5)
    G06080273Courtesy of © TOYOTA, LICENSE AGREEMENT TMS1002
    Fig 2: SFI System - System Diagram (2 Of 5)
    G05676956Courtesy of © TOYOTA, LICENSE AGREEMENT TMS1002
    Fig 3: SFI System - System Diagram (3 Of 5)
    G06080275Courtesy of © TOYOTA, LICENSE AGREEMENT TMS1002
    Fig 4: SFI System - System Diagram (4 Of 5)
    G06080276Courtesy of © TOYOTA, LICENSE AGREEMENT TMS1002
    Fig 5: SFI System - System Diagram (5 Of 5)
    G06080277Courtesy of © TOYOTA, LICENSE AGREEMENT TMS1002
  2. COMMUNICATION WITH OTHER COMPUTERS 
    Fig 6: SFI System - Communication Diagram
    G05198047Courtesy of © TOYOTA, LICENSE AGREEMENT TMS1002

    HINT:

    Refer to CAN COMMUNICATION SYSTEM (See SYSTEM DIAGRAM ).

  3. COMMUNICATION SIGNALS 
    COMMUNICATION SIGNALS

    Transmitter Receiver Signal Communication Line
    ECM Skid Control ECU
    • Intake air temperature signal
    • Check mode signal
    • Engine rpm signal
    • Throttle position signal
    • Cruise control operation signal
    • VSC prohibition requirement signal
    • Shift position signal
    • Destination signal
    • Engine system malfunction signal
    • Ignition timing signal
    CAN
    Skid Control ECU ECM
    • VSC/TRC operation signal
    • VSC/TRC system malfunction signal
    • Fuel cut requirement signal
    • Cruise control cancel requirement signal
    • Torque requirement signal
    CAN

    HINT:

    Refer to CAN COMMUNICATION SYSTEM (See SYSTEM DIAGRAM ).