LEMON Manuals: Even more car manuals for everyone: 1960-2025
Home >> Toyota >> 2009 >> Tundra Base, 5.7 W >> Repair and Diagnosis >> External Pages >> Different car >> Section 165 (Brake Control/Dynamic Control System) >> Vehicle Stability Control System >> DTC C1249/49 Open in Stop Light Switch Circuit >> Wiring Diagram
April 5, 2026: LEMON Manuals is launched! Read the announcement.

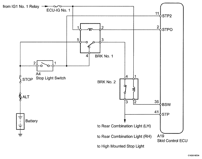
DTC C1249/49 Open in Stop Light Switch Circuit: Wiring Diagram

WARNING: This page is about a different car, the 2009 Toyota Sequoia. However, it is still accessible from the selected car via links, so may be relevant.
Fig 1: Stop Light Switch And Skid Control ECU - Wiring Diagram
G05649532Courtesy of © TOYOTA, LICENSE AGREEMENT TMS1002