LEMON Manuals: Even more car manuals for everyone: 1960-2025
Home >> Toyota >> 2010 >> Corolla Base, Standard >> Repair and Diagnosis >> Electrical >> Body Electrical >> OEM System Circuits >> Multiplex Communication System (CAN) (TMC Made) >> Notes
April 5, 2026: LEMON Manuals is launched! Read the announcement.

Multiplex Communication System (CAN) (TMC Made): Notes

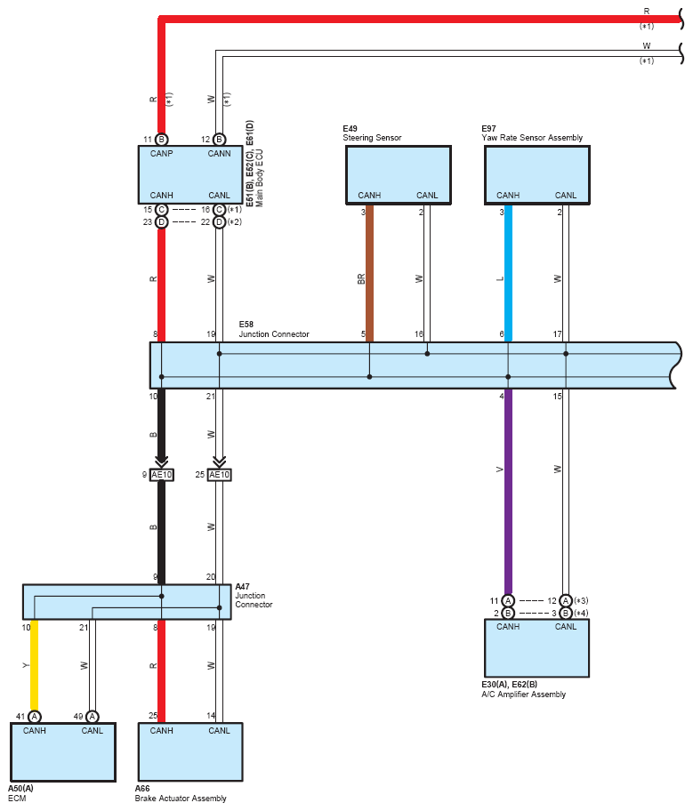
Fig 1: Multiplex Communication System [CAN] (TMC Made) - Circuit Diagram (1 Of 2)
G07551096Courtesy of © TOYOTA, LICENSE AGREEMENT TMS1002
Fig 2: Multiplex Communication System [CAN] (TMC Made) - Circuit Diagram (2 Of 2)
G07551097Courtesy of © TOYOTA, LICENSE AGREEMENT TMS1002