LEMON Manuals: Even more car manuals for everyone: 1960-2025
Home >> Toyota >> 2010 >> Land Cruiser >> Repair and Diagnosis (Single Page) >> Engine Mechanical >> Starter >> Smart Key System (Keyless Start) (Diagnostics - Introduction) >> SMART KEY SYSTEM (for Start Function) >> System Diagram >> System Diagram
April 5, 2026: LEMON Manuals is launched! Read the announcement.

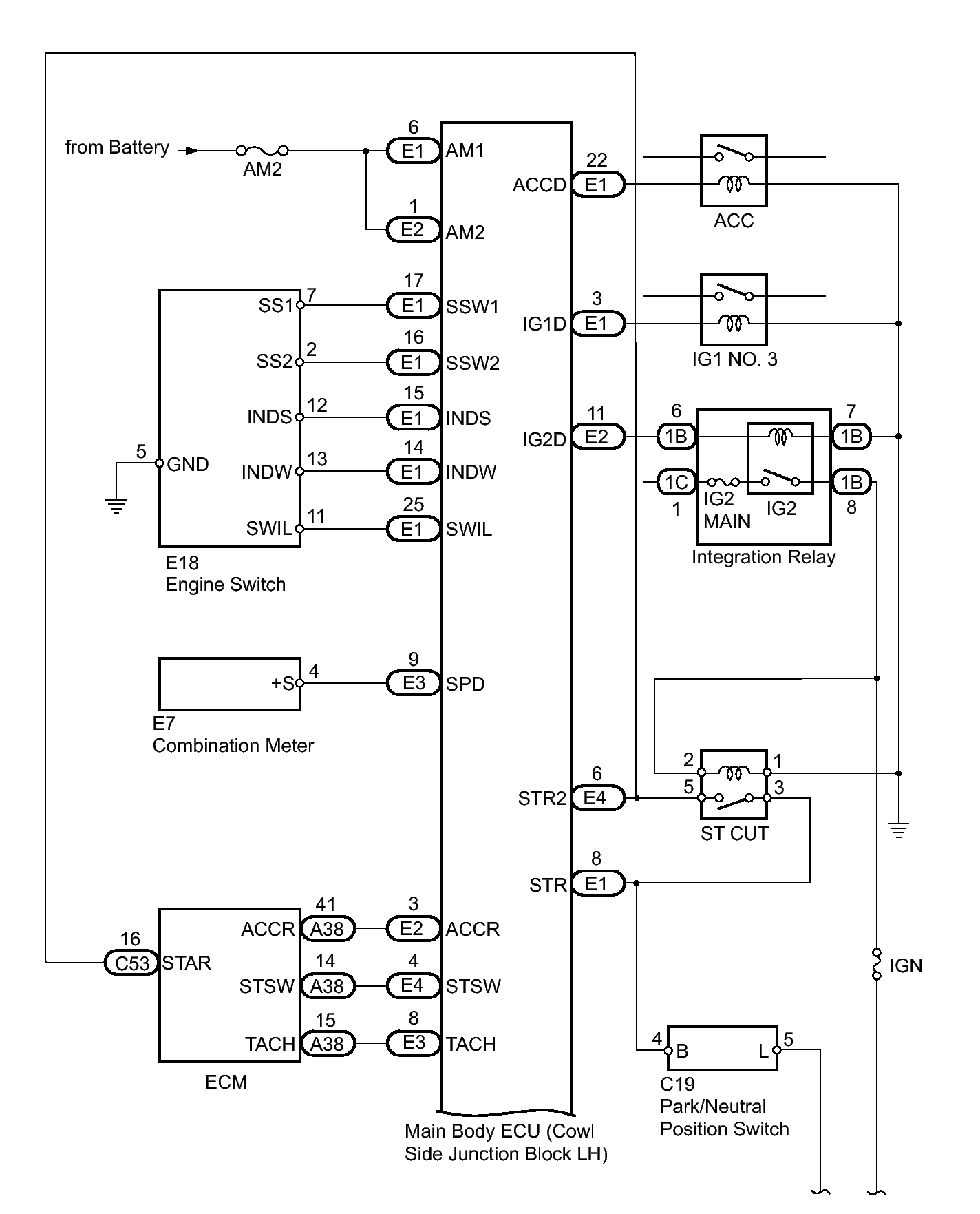
System Diagram

Fig 1: Smart Key System Wiring Diagram (1 Of 2)
GTY220715Courtesy of © TOYOTA, LICENSE AGREEMENT TMS1002
Fig 2: Smart Key System Wiring Diagram (2 Of 2)
GTY229241Courtesy of © TOYOTA, LICENSE AGREEMENT TMS1002
COMMUNICATION TABLE

Sender Receiver Signal Line
ECM Main body ECU Engine speed signal CAN
Combination meter Main body ECU Vehicle speed signal CAN
Steering lock ECU Main body ECU Steering lock/unlock signal LIN
Certification ECU (Smart key ECU assembly) Main body ECU LIN master signal LIN
Main body ECU ID code box (Immobiliser code ECU) ID required signal LIN
Main body ECU Certification ECU (Smart key ECU assembly) Key existence condition signal LIN