LEMON Manuals: Even more car manuals for everyone: 1960-2025
Home >> Toyota >> 2010 >> Land Cruiser >> Repair and Diagnosis (Single Page) >> Restraints >> Restraints Control Systems >> Pre-Collision System (Diagnostic Codes & Circuit Tests) >> Pre-Collision System >> Circuit Test >> Power Source Circuit >> Wiring Diagram
April 5, 2026: LEMON Manuals is launched! Read the announcement.

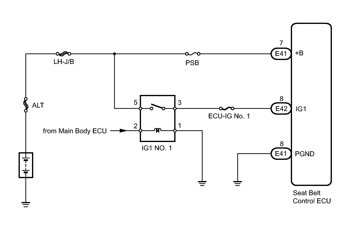
Power Source Circuit: Wiring Diagram

Fig 1: Power Source Circuit - Wiring Diagram
GTY246754Courtesy of © TOYOTA, LICENSE AGREEMENT TMS1002