LEMON Manuals: Even more car manuals for everyone: 1960-2025
Home >> Toyota >> 2010 >> Matrix Base, Automatic >> Repair and Diagnosis (Single Page) >> Engine Performance >> System >> Engine Control (SFI) System (2ZR-FE) (Diagnostic Codes (P0441-P2A00) & Symptom Tests) >> SFI System >> DTC P2118: Throttle Actuator Control Motor Current Range / Performance >> Wiring Diagram
April 5, 2026: LEMON Manuals is launched! Read the announcement.

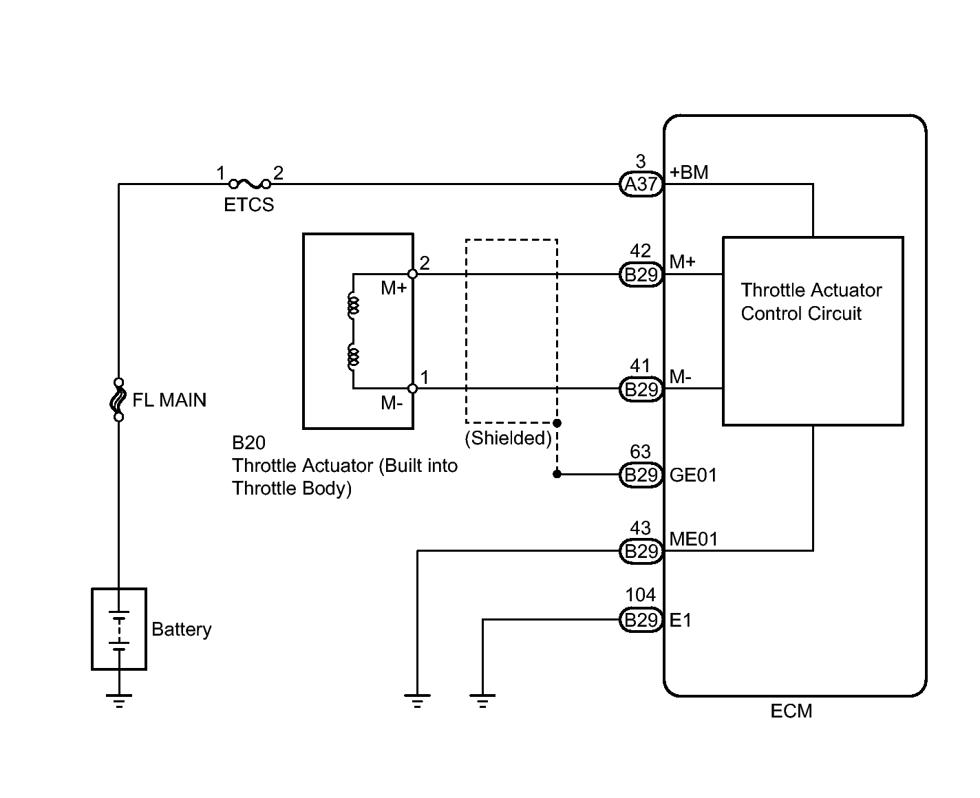
DTC P2118: Throttle Actuator Control Motor Current Range / Performance: Wiring Diagram

Fig 1: Throttle Actuator And ECM - Wiring Diagram
GTY221776Courtesy of © TOYOTA, LICENSE AGREEMENT TMS1002