LEMON Manuals: Even more car manuals for everyone: 1960-2025
Home >> Toyota >> 2010 >> Prius Base >> Repair and Diagnosis (Single Page) >> Electrical >> Body Electrical >> OEM System Circuits (Except PHV) >> Headlight Bean Level Control >> Notes
April 5, 2026: LEMON Manuals is launched! Read the announcement.

Headlight Bean Level Control: Notes

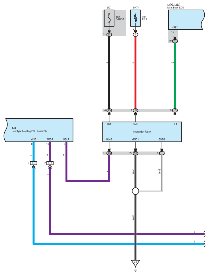
Fig 1: Headlight Bean Level Control - Circuit Diagram (1 Of 5)
G07570759Courtesy of © TOYOTA, LICENSE AGREEMENT TMS1002
Fig 2: Headlight Bean Level Control - Circuit Diagram (2 Of 5)
G07570760Courtesy of © TOYOTA, LICENSE AGREEMENT TMS1002
Fig 3: Headlight Bean Level Control - Circuit Diagram (3 Of 5)
G07570761Courtesy of © TOYOTA, LICENSE AGREEMENT TMS1002
Fig 4: Headlight Bean Level Control - Circuit Diagram (4 Of 5)
G07570762Courtesy of © TOYOTA, LICENSE AGREEMENT TMS1002
Fig 5: Headlight Bean Level Control - Circuit Diagram (5 Of 5)
G07570763Courtesy of © TOYOTA, LICENSE AGREEMENT TMS1002