LEMON Manuals: Even more car manuals for everyone: 1960-2025
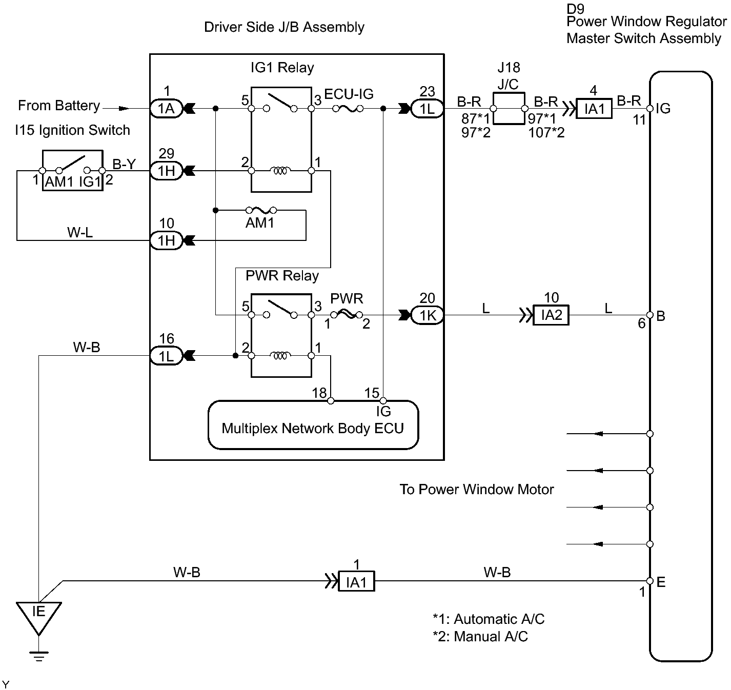
Home >> Toyota >> 2010 >> Sienna LE, AWD >> Repair and Diagnosis >> Body & Frame >> Windows >> Power Window Control System (W/ Jam Protection Function) (Diagnostics & Symptom Tests) >> POWER WINDOW CONTROL SYSTEM (w/ Jam Protection Function) >> Symptom Tests >> Power Windows do not Operate at All >> Wiring Diagram
April 5, 2026: LEMON Manuals is launched! Read the announcement.

Power Windows do not Operate at All: Wiring Diagram

Fig 1: Power Window Regulator Master Switch Assembly - Wiring Diagram
GTY226304Courtesy of © TOYOTA, LICENSE AGREEMENT TMS1002