LEMON Manuals: Even more car manuals for everyone: 1960-2025
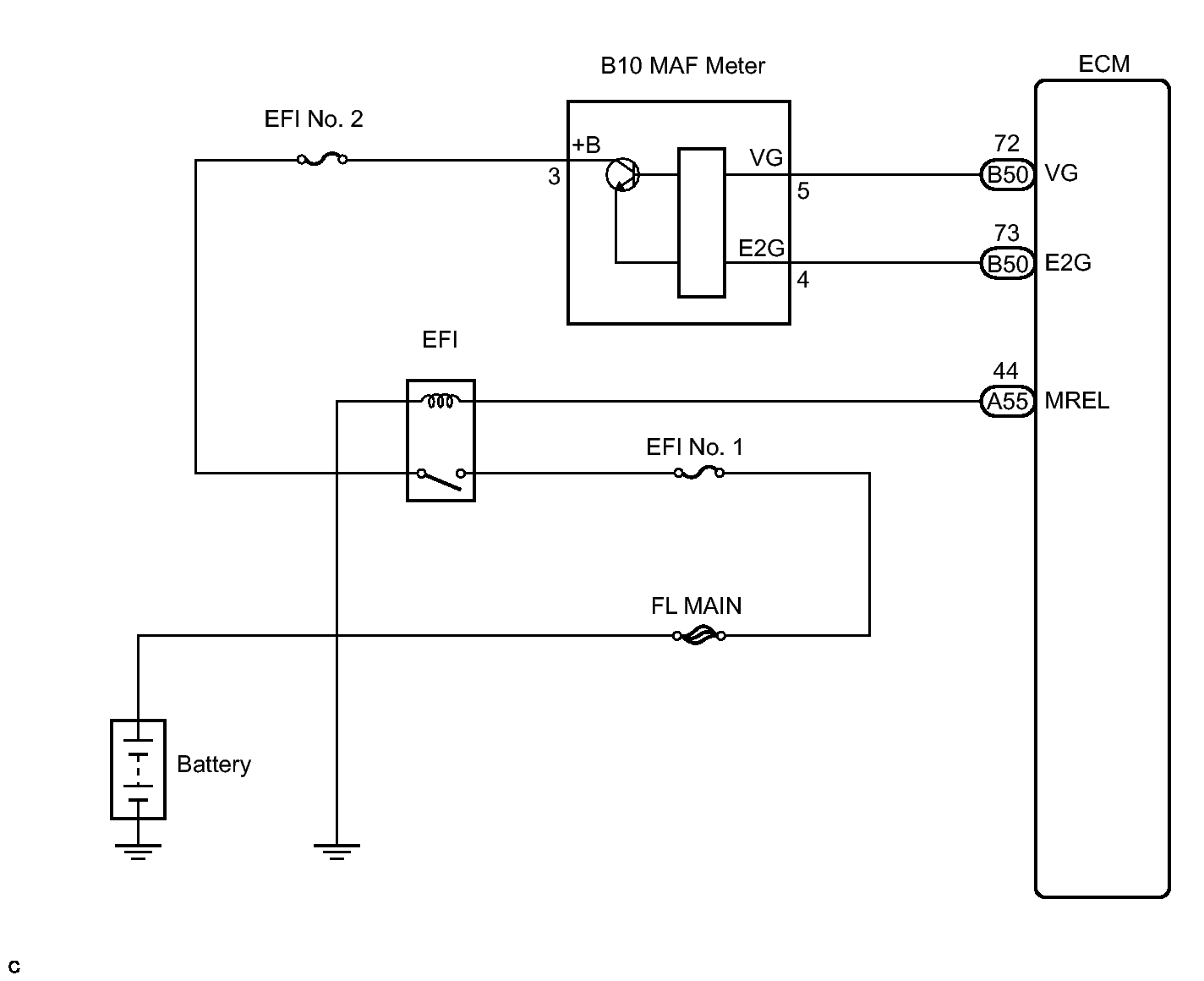
Home >> Toyota >> 2011 >> Avalon Base >> Repair and Diagnosis (Single Page) >> Engine Performance >> System >> Engine Control System SFI System (Diagnostic Codes (P0010 - P0128)) >> SFI System >> DTC P0102: Mass or Volume Air Flow Circuit Low Input (FROM 12/2010); DTC P0103: Mass or Volume Air Flow Circuit High Input (FROM 12/2010) >> Wiring Diagram
April 5, 2026: LEMON Manuals is launched! Read the announcement.

DTC P0102: Mass or Volume Air Flow Circuit Low Input (FROM 12/2010); DTC P0103: Mass or Volume Air Flow Circuit High Input (FROM 12/2010): Wiring Diagram

Fig 1: Mass Air Flow Meter Wiring Diagram
GTY308098Courtesy of © TOYOTA, LICENSE AGREEMENT TMS1002