LEMON Manuals: Even more car manuals for everyone: 1960-2025
Home >> Toyota >> 2011 >> Matrix AWD L4-2.4L (2AZ-FE) >> Repair and Diagnosis >> Diagrams >> Connector Views >> Fuse Block
April 5, 2026: LEMON Manuals is launched! Read the announcement.

Fuse Block

Engine Room R/B, J/B Assembly - Engine Compartment Left:





Engine Room R/B, J/B Assembly - Engine Compartment Left:





Engine Room R/B, J/B Assembly - Engine Compartment Left:





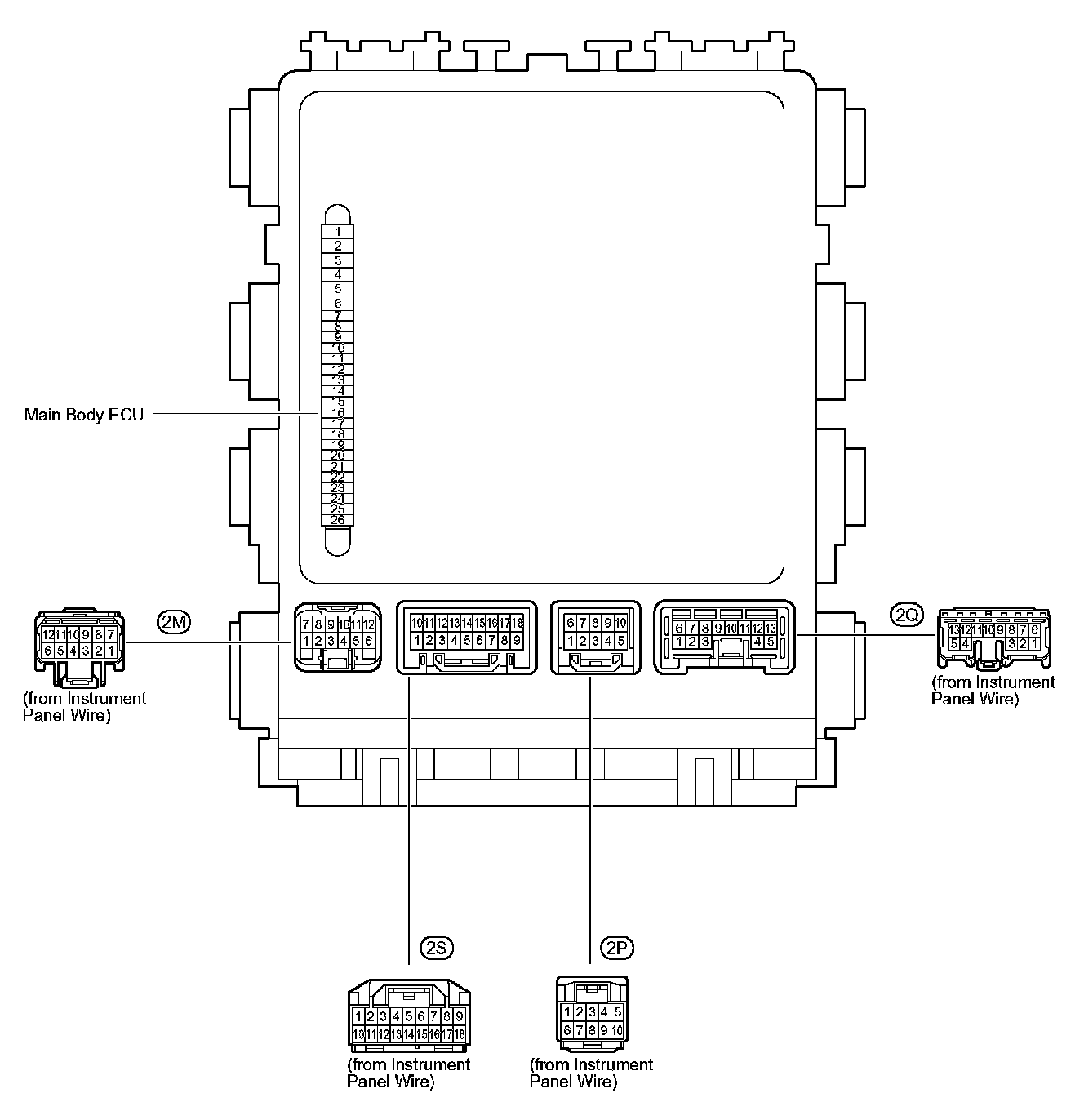
Driver Side J/B Assembly - Cowl Side Left:





Driver Side J/B Assembly - Cowl Side Left: