LEMON Manuals: Even more car manuals for everyone: 1960-2025
Home >> Toyota >> 2011 >> Matrix FWD L4-1.8L (2ZR-FE) >> Repair and Diagnosis >> Powertrain Management >> Computers and Control Systems >> Testing and Inspection >> Component Tests and General Diagnostics >> Fuel Injector Circuit
April 5, 2026: LEMON Manuals is launched! Read the announcement.

Fuel Injector Circuit





2ZR-FE ENGINE CONTROL: SFI SYSTEM: Fuel Injector Circuit
- Fuel Injector Circuit

DESCRIPTION

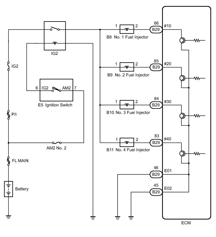
The fuel injectors are located on the intake manifold. They inject fuel into the cylinders based on the signals from the ECM.

WIRING DIAGRAM





INSPECTION PROCEDURE

PROCEDURE

1. CHECK FUEL INJECTOR ASSEMBLY (POWER SOURCE)

(a) Disconnect the fuel injector assembly connectors.





(b) Turn the ignition switch to ON.

(c) Measure the voltage according to the value(s) in the table below.

Standard Voltage:





(d) Turn the ignition switch off.

(e) Reconnect the fuel injector assembly connectors.

NG -- CHECK HARNESS AND CONNECTOR (INTEGRATION RELAY (IG2 RELAY) - FUEL INJECTOR ASSEMBLY)
OK -- Continue to next step.

2. INSPECT FUEL INJECTOR ASSEMBLY

(a) Inspect the fuel injector assembly Testing and Inspection.

NG -- REPLACE FUEL INJECTOR ASSEMBLY Removal
OK -- Continue to next step.

3. CHECK HARNESS AND CONNECTOR (FUEL INJECTOR ASSEMBLY - ECM)

(a) Disconnect the fuel injector assembly connectors.

(b) Disconnect the ECM connector.

(c) Measure the resistance according to the value(s) in the table below.

Standard Resistance (Check for Open):





Standard Resistance (Check for Short):





(d) Reconnect the fuel injector assembly connectors.

(e) Reconnect the ECM connector.

NG -- REPAIR OR REPLACE HARNESS OR CONNECTOR (FUEL INJECTOR ASSEMBLY - ECM)

OK -- PROCEED TO NEXT INSPECTION PROCEDURE SHOWN IN PROBLEM SYMPTOMS TABLE Symptom Related Diagnostic Procedures

4. CHECK HARNESS AND CONNECTOR (INTEGRATION RELAY (IG2 RELAY) - FUEL INJECTOR ASSEMBLY)

(a) Disconnect the fuel injector assembly connectors.

(b) Remove the integration relay from the engine room relay block.

(c) Disconnect the integration relay connector.

(d) Measure the resistance according to the value(s) in the table below.

Standard Resistance (Check for Open):





Standard Resistance (Check for Short):





(e) Reconnect the fuel injector assembly connectors.

(f) Reconnect the integration relay connector.

(g) Reinstall the integration relay.

NG -- REPAIR OR REPLACE HARNESS OR CONNECTOR (INTEGRATION RELAY (IG2 RELAY) - FUEL INJECTOR ASSEMBLY)

OK -- CHECK ECM POWER SOURCE CIRCUIT Component Tests and General Diagnostics