LEMON Manuals: Even more car manuals for everyone: 1960-2025
Home >> Toyota >> 2011 >> RAV4 Base, 2.5 F, AWD >> Repair and Diagnosis (Single Page) >> Engine Performance >> System >> Engine Control System (2AR-FE) (Diagnostic Codes (P0455-P2A00) & Circuit Tests)) >> SFI System >> Circuit Tests >> ECM Power Source Circuit >> Wiring Diagram
April 5, 2026: LEMON Manuals is launched! Read the announcement.

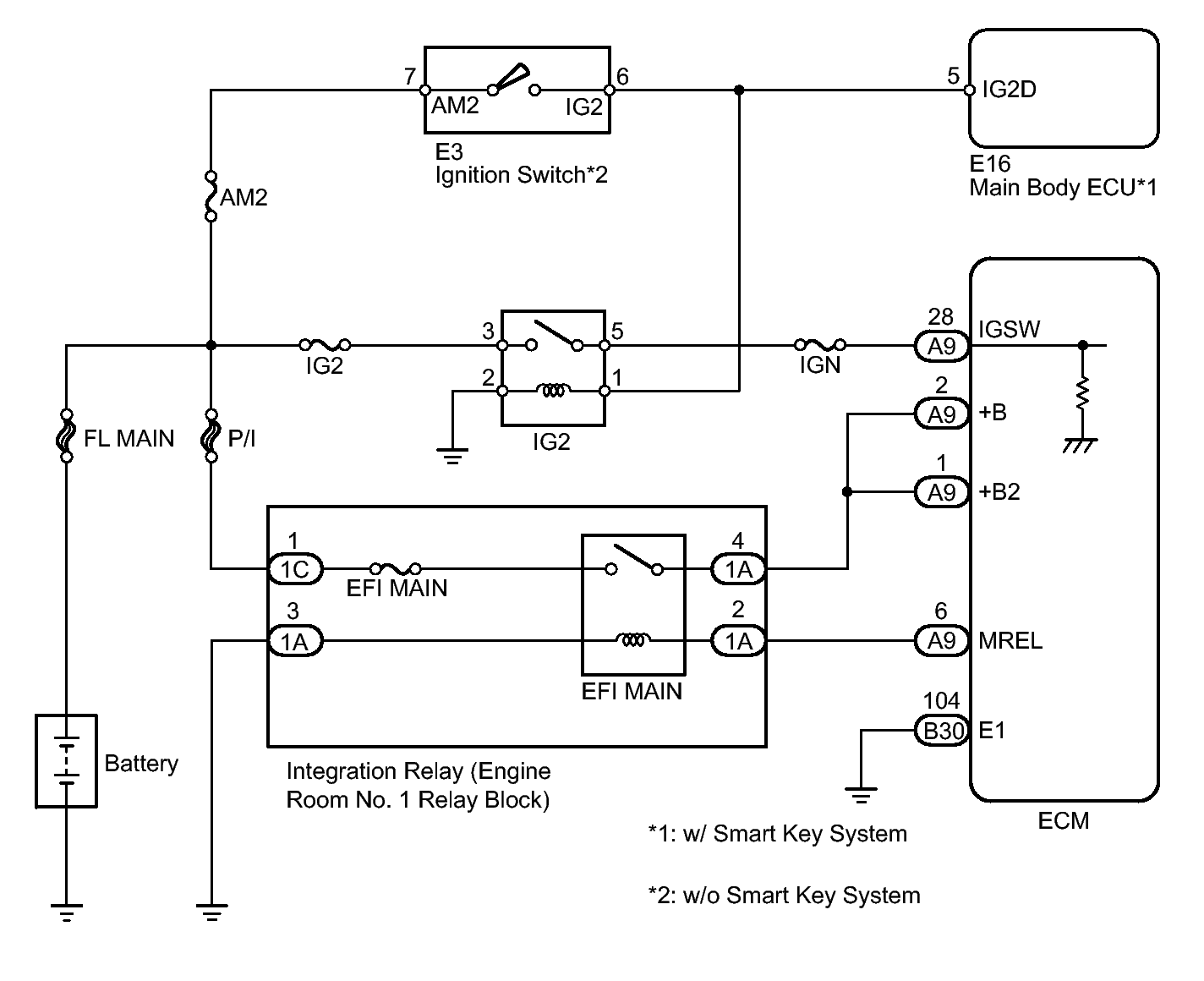
ECM Power Source Circuit: Wiring Diagram

Fig 1: ECM Power Source Circuit - Wiring Diagram
GTY238622Courtesy of © TOYOTA, LICENSE AGREEMENT TMS1002