LEMON Manuals: Even more car manuals for everyone: 1960-2025
Home >> Toyota >> 2012 >> Avalon Base >> Repair and Diagnosis (Single Page) >> Engine Performance >> Ignition System >> Smart Key System (Keyless Start) (Diagnostic Codes & Circuit Tests) >> Smart Key System >> Circuit Tests >> Starter Relay Circuit >> System Description
April 5, 2026: LEMON Manuals is launched! Read the announcement.

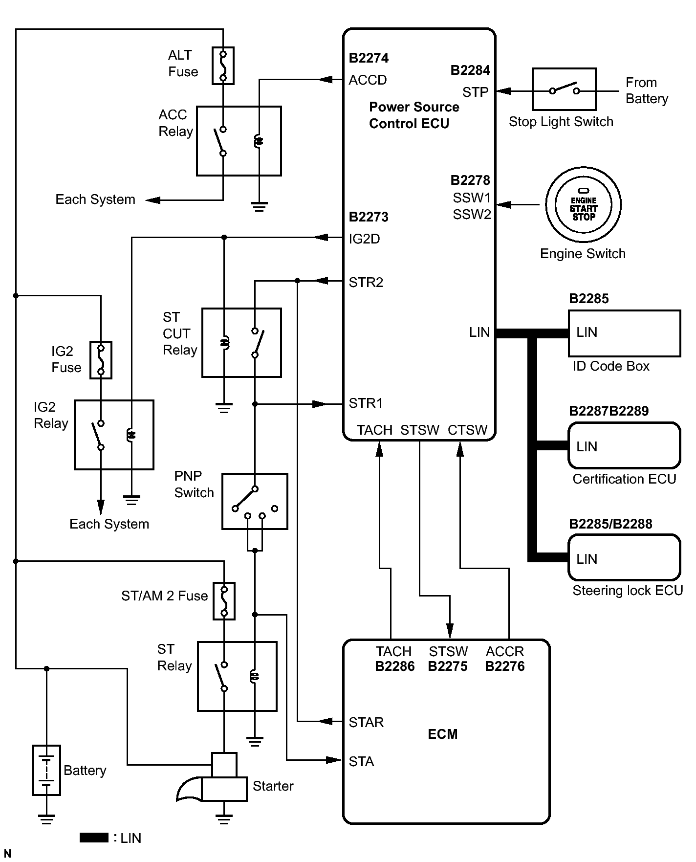
System Description

Fig 1: Starter Relay Circuit - Wiring Diagram
GTY182134Courtesy of © TOYOTA, LICENSE AGREEMENT TMS1002