LEMON Manuals: Even more car manuals for everyone: 1960-2025
Home >> Toyota >> 2012 >> Highlander Limited, AWD >> Repair and Diagnosis (Single Page) >> Electrical >> Body Electrical >> OEM System Circuits (Except Hybrid) >> Engine Immobilizer System (w/Smart Key System), Smart Key System, Starting (w/Smart Key System), Steering Lock (w/Smart Key System) and Wireless Door Lock Control (w/Smart Key System) >> Notes
April 5, 2026: LEMON Manuals is launched! Read the announcement.

Engine Immobilizer System (w/Smart Key System), Smart Key System, Starting (w/Smart Key System), Steering Lock (w/Smart Key System) and Wireless Door Lock Control (w/Smart Key System): Notes

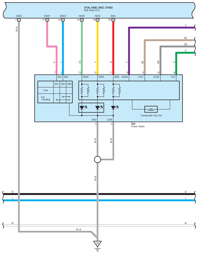
Fig 1: Engine Immobilizer, Smart Key, Starting, Steering Lock And Wireless Door Lock Control (With Smart Key) System Wiring Diagram (1 Of 15)
G08849096Courtesy of © TOYOTA, LICENSE AGREEMENT TMS1002
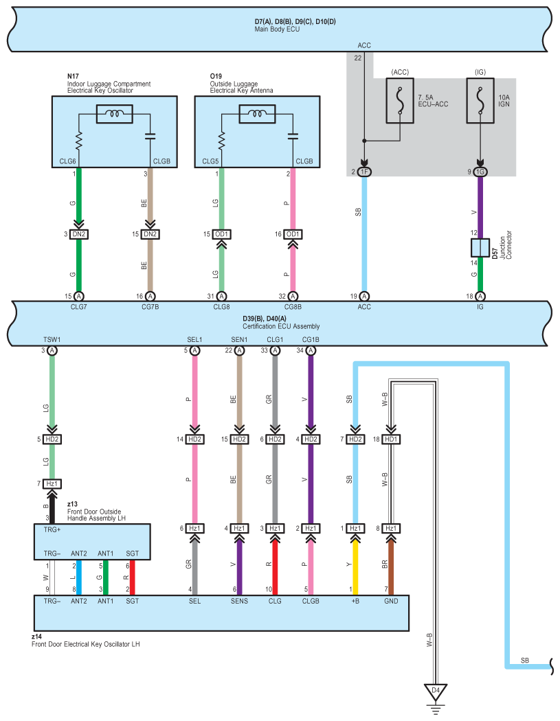
Fig 2: Engine Immobilizer, Smart Key, Starting, Steering Lock And Wireless Door Lock Control (With Smart Key) System Wiring Diagram (2 Of 15)
G08849097Courtesy of © TOYOTA, LICENSE AGREEMENT TMS1002
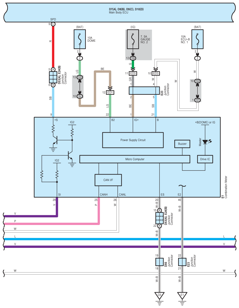
Fig 3: Engine Immobilizer, Smart Key, Starting, Steering Lock And Wireless Door Lock Control (With Smart Key) System Wiring Diagram (3 Of 15)
G08849098Courtesy of © TOYOTA, LICENSE AGREEMENT TMS1002
Fig 4: Engine Immobilizer, Smart Key, Starting, Steering Lock And Wireless Door Lock Control (With Smart Key) System Wiring Diagram (4 Of 15)
G08849099Courtesy of © TOYOTA, LICENSE AGREEMENT TMS1002
Fig 5: Engine Immobilizer, Smart Key, Starting, Steering Lock And Wireless Door Lock Control (With Smart Key) System Wiring Diagram (5 Of 15)
G08849100Courtesy of © TOYOTA, LICENSE AGREEMENT TMS1002
Fig 6: Engine Immobilizer, Smart Key, Starting, Steering Lock And Wireless Door Lock Control (With Smart Key) System Wiring Diagram (6 Of 15)
G08849101Courtesy of © TOYOTA, LICENSE AGREEMENT TMS1002
Fig 7: Engine Immobilizer, Smart Key, Starting, Steering Lock And Wireless Door Lock Control (With Smart Key) System Wiring Diagram (7 Of 15)
G08849102Courtesy of © TOYOTA, LICENSE AGREEMENT TMS1002
Fig 8: Engine Immobilizer, Smart Key, Starting, Steering Lock And Wireless Door Lock Control (With Smart Key) System Wiring Diagram (8 Of 15)
G08849103Courtesy of © TOYOTA, LICENSE AGREEMENT TMS1002
Fig 9: Engine Immobilizer, Smart Key, Starting, Steering Lock And Wireless Door Lock Control (With Smart Key) System Wiring Diagram (9 Of 15)
G08849104Courtesy of © TOYOTA, LICENSE AGREEMENT TMS1002
Fig 10: Engine Immobilizer, Smart Key, Starting, Steering Lock And Wireless Door Lock Control (With Smart Key) System Wiring Diagram (10 Of 15)
G08849105Courtesy of © TOYOTA, LICENSE AGREEMENT TMS1002
Fig 11: Engine Immobilizer, Smart Key, Starting, Steering Lock And Wireless Door Lock Control (With Smart Key) System Wiring Diagram (11 Of 15)
G08849106Courtesy of © TOYOTA, LICENSE AGREEMENT TMS1002
Fig 12: Engine Immobilizer, Smart Key, Starting, Steering Lock And Wireless Door Lock Control (With Smart Key) System Wiring Diagram (12 Of 15)
G08849107Courtesy of © TOYOTA, LICENSE AGREEMENT TMS1002
Fig 13: Engine Immobilizer, Smart Key, Starting, Steering Lock And Wireless Door Lock Control (With Smart Key) System Wiring Diagram (13 Of 15)
G08849108Courtesy of © TOYOTA, LICENSE AGREEMENT TMS1002
Fig 14: Engine Immobilizer, Smart Key, Starting, Steering Lock And Wireless Door Lock Control (With Smart Key) System Wiring Diagram (14 Of 15)
G08849109Courtesy of © TOYOTA, LICENSE AGREEMENT TMS1002
Fig 15: Engine Immobilizer, Smart Key, Starting, Steering Lock And Wireless Door Lock Control (With Smart Key) System Wiring Diagram (15 Of 15)
G08849110Courtesy of © TOYOTA, LICENSE AGREEMENT TMS1002