LEMON Manuals: Even more car manuals for everyone: 1960-2025
Home >> Toyota >> 2012 >> Matrix Base, Automatic Trans >> Repair and Diagnosis >> External Pages >> Different car >> Section 112 (Air Conditioning System (For Manual A/C) (Diagnostic Codes & Circuit Tests)) >> AIR CONDITIONING SYSTEM (for Manual Air Conditioning System) >> Circuit Tests >> IG Power Source Circuit >> Wiring Diagram
April 5, 2026: LEMON Manuals is launched! Read the announcement.

IG Power Source Circuit: Wiring Diagram

WARNING: This page is about a different car, the 2011 Toyota Corolla. However, it is still accessible from the selected car via links, so may be relevant.
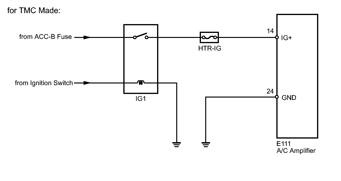
Fig 1: Identifying IG Power Source Wiring Diagram (1 Of 2)
GTY293906Courtesy of © TOYOTA, LICENSE AGREEMENT TMS1002
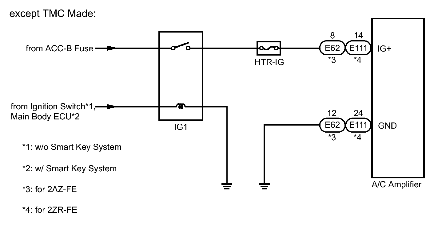
Fig 2: Identifying IG Power Source Wiring Diagram (2 Of 2)
GTY291671Courtesy of © TOYOTA, LICENSE AGREEMENT TMS1002