LEMON Manuals: Even more car manuals for everyone: 1960-2025
Home >> Toyota >> 2012 >> Matrix Base, Standard Trans >> Repair and Diagnosis (Single Page) >> Electrical >> Body Electrical >> OEM System Circuits >> Cruise Control (2ZR-FE) >> Notes
April 5, 2026: LEMON Manuals is launched! Read the announcement.

Cruise Control (2ZR-FE): Notes

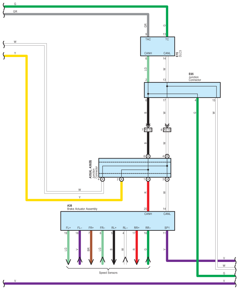
Fig 1: Cruise Control System Wiring Diagram (2ZR-FE; 1 Of 6)
G08798945Courtesy of © TOYOTA, LICENSE AGREEMENT TMS1002
Fig 2: Cruise Control System Wiring Diagram (2ZR-FE; 2 Of 6)
G08798946Courtesy of © TOYOTA, LICENSE AGREEMENT TMS1002
Fig 3: Cruise Control System Wiring Diagram (2ZR-FE; 3 Of 6)
G08798947Courtesy of © TOYOTA, LICENSE AGREEMENT TMS1002
Fig 4: Cruise Control System Wiring Diagram (2ZR-FE; 4 Of 6)
G08798948Courtesy of © TOYOTA, LICENSE AGREEMENT TMS1002
Fig 5: Cruise Control System Wiring Diagram (2ZR-FE; 5 Of 6)
G08798949Courtesy of © TOYOTA, LICENSE AGREEMENT TMS1002
Fig 6: Cruise Control System Wiring Diagram (2ZR-FE; 6 Of 6)
G08798950Courtesy of © TOYOTA, LICENSE AGREEMENT TMS1002