LEMON Manuals: Even more car manuals for everyone: 1960-2025
Home >> Toyota >> 2012 >> Matrix Base, Standard Trans >> Repair and Diagnosis (Single Page) >> External Pages >> Different car >> Section 204 (Cruise Control System (Diagnostics - Introduction)) >> Cruise Control System >> System Diagram >> System Diagram
April 5, 2026: LEMON Manuals is launched! Read the announcement.

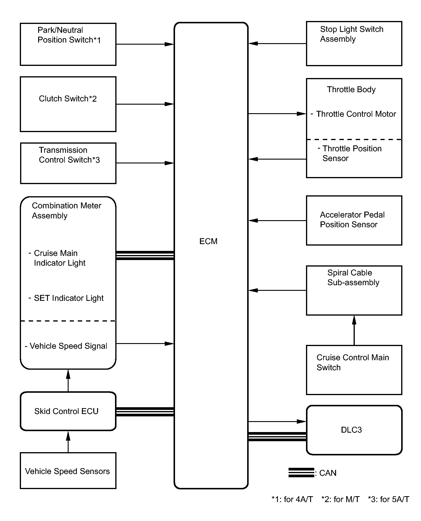
System Diagram

WARNING: This page is about a different car, the 2011 Toyota Matrix. However, it is still accessible from the selected car via links, so may be relevant.
Fig 1: Cruise Control System Diagram
GTY290132Courtesy of © TOYOTA, LICENSE AGREEMENT TMS1002
COMMUNICATION TABLE

Sender Receiver Signal Line
ECM Combination Meter ECU Cruise main indicator operation signal CAN