LEMON Manuals: Even more car manuals for everyone: 1960-2025
Home >> Toyota >> 2012 >> Matrix Base, Standard Trans >> Repair and Diagnosis (Single Page) >> External Pages >> Different car >> Section 302 (Anti-Lock Brake System (Diagnostics - Introduction)) >> Anti-Lock Brake System >> System Diagram >> System Diagram
April 5, 2026: LEMON Manuals is launched! Read the announcement.

System Diagram

WARNING: This page is about a different car, the 2012 Toyota Corolla. However, it is still accessible from the selected car via links, so may be relevant.
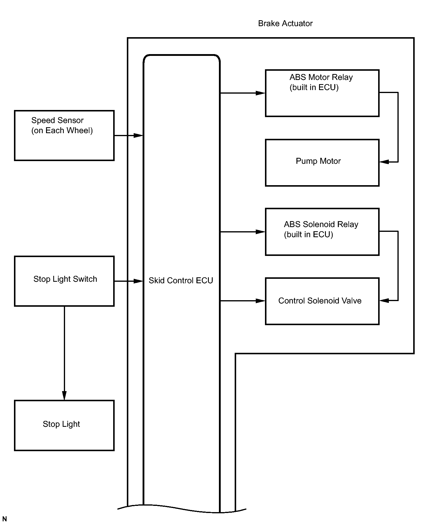
Fig 1: Anti-Lock Brake System Diagram (1 Of 2)
GTY174159Courtesy of © TOYOTA, LICENSE AGREEMENT TMS1002
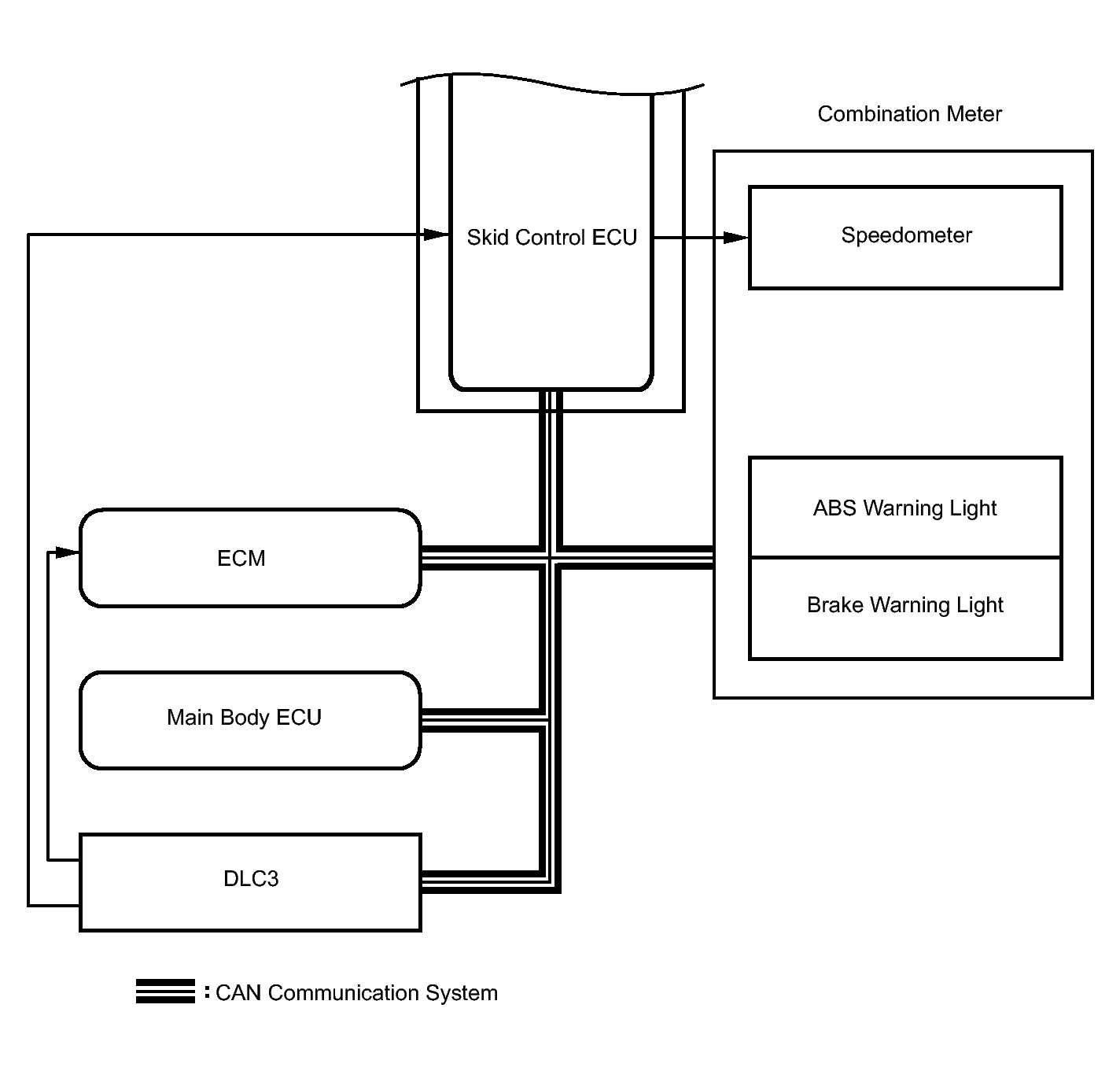
Fig 2: Anti-Lock Brake - System Diagram (2 Of 2)
GTY205223Courtesy of © TOYOTA, LICENSE AGREEMENT TMS1002
Transmitting ECU (Transmitter) Receiving ECU Signal Communication Method
ECM Skid control ECU
  • Shift position signal
  • Throttle position signal
  • Engine speed signal
  • Diagnosis switch (TC) signal
CAN communication system
Main body ECU Skid control ECU Parking brake switch signal CAN communication system
Skid control ECU Combination meter
  • ABS warning light signal
  • Brake warning light signal
  • Wheel speed signal
CAN communication system