LEMON Manuals: Even more car manuals for everyone: 1960-2025
Home >> Toyota >> 2012 >> Matrix Base, Standard Trans >> Repair and Diagnosis >> External Pages >> Different car >> Section 334 (Smart Key System (Keyless Entry) (Diagnostic Codes & Symptom Tests)) >> SMART KEY SYSTEM (for Start Function) >> System Tests >> Power Source Mode does not Change >> Wiring Diagram
April 5, 2026: LEMON Manuals is launched! Read the announcement.

Power Source Mode does not Change: Wiring Diagram

WARNING: This page is about a different car, the 2012 Toyota Corolla. However, it is still accessible from the selected car via links, so may be relevant.
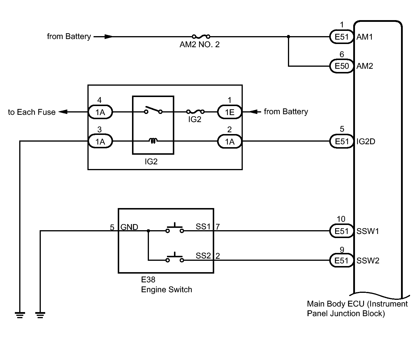
Fig 1: Identifying Ignition Relay & Switch Wiring Diagram
GTY293301Courtesy of © TOYOTA, LICENSE AGREEMENT TMS1002
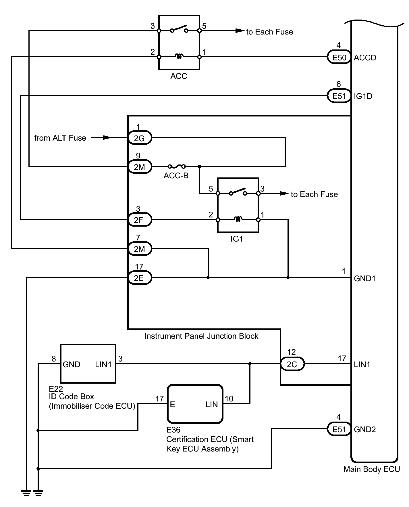
Fig 2: Identifying Engine Immobilizer Wiring Diagram
GTY292793Courtesy of © TOYOTA, LICENSE AGREEMENT TMS1002