LEMON Manuals: Even more car manuals for everyone: 1960-2025
Home >> Toyota >> 2012 >> Prius Plug-in >> Repair and Diagnosis (Single Page) >> Engine Performance >> System >> Engine Control System (Plug-In) (Diagnostic Codes (P0505-U0293) & Circuit Tests) >> SFI System >> DTC P2610: ECM / PCM Internal Engine Off Timer Performance >> Description
April 5, 2026: LEMON Manuals is launched! Read the announcement.

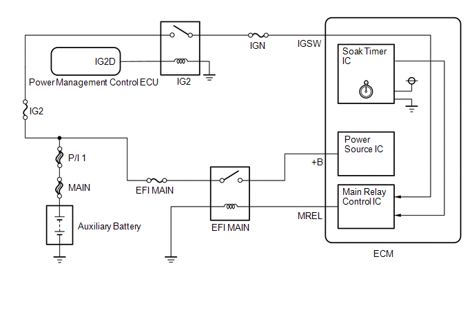
DTC P2610: ECM / PCM Internal Engine Off Timer Performance: Description

The soak timer operates after the power switch is turned off. When a certain amount of time has elapsed after turning the power switch off, the soak timer activates the ECM to perform malfunction checks which can only be performed after the engine is stopped. The soak timer is built into the ECM.

Fig 1: Identifying Soak Timer Circuit Diagram
GTY332826Courtesy of © TOYOTA, LICENSE AGREEMENT TMS1002