LEMON Manuals: Even more car manuals for everyone: 1960-2025
Home >> Toyota >> 2012 >> Prius Plug-in >> Repair and Diagnosis >> Restraints >> Restraints Control Systems >> Pre-Collision System (Plug-In) (Diagnostic Codes & Circuit Tests) >> Pre-Collision System >> Circuit Tests >> Power Source Circuit >> Wiring Diagram
April 5, 2026: LEMON Manuals is launched! Read the announcement.

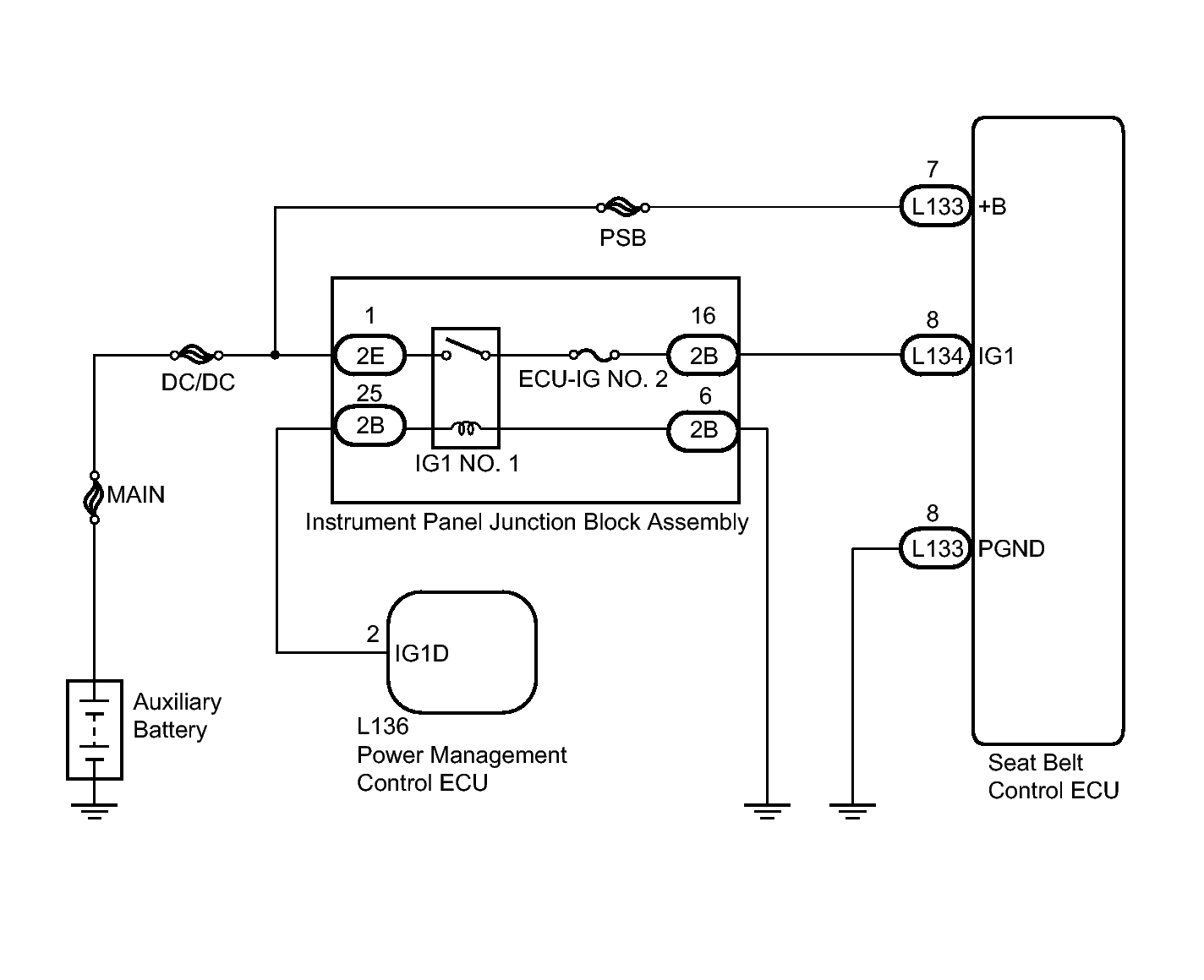
Power Source Circuit: Wiring Diagram

Fig 1: Identifying Seat Belt Control ECU Power Source Circuit Diagram
GTY327182Courtesy of © TOYOTA, LICENSE AGREEMENT TMS1002