LEMON Manuals: Even more car manuals for everyone: 1960-2025
Home >> Toyota >> 2012 >> RAV4 EV >> Repair and Diagnosis >> Electrical >> Body Electrical >> OEM System Circuits >> Key Reminder (w/o Smart Key System) >> Notes
April 5, 2026: LEMON Manuals is launched! Read the announcement.

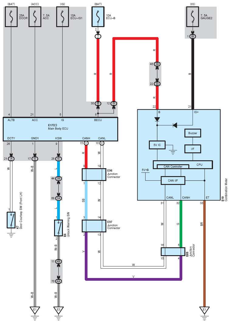
Key Reminder (w/o Smart Key System): Notes

Fig 1: Key Reminder (W/O Smart Key System) System Wiring Diagram
G08845251Courtesy of © TOYOTA, LICENSE AGREEMENT TMS1002