LEMON Manuals: Even more car manuals for everyone: 1960-2025
Home >> Toyota >> 2012 >> Sienna Base, Van Cargo >> Repair and Diagnosis (Single Page) >> Electrical >> Body Electrical >> OEM System Circuits >> Remote Control Mirror (w/Seat Position Memory) >> Notes
April 5, 2026: LEMON Manuals is launched! Read the announcement.

Remote Control Mirror (w/Seat Position Memory): Notes

Fig 1: Remote Control Mirror Wiring Diagram (W/ Seat Position Memory; 1 Of 5)
G08846196Courtesy of © TOYOTA, LICENSE AGREEMENT TMS1002
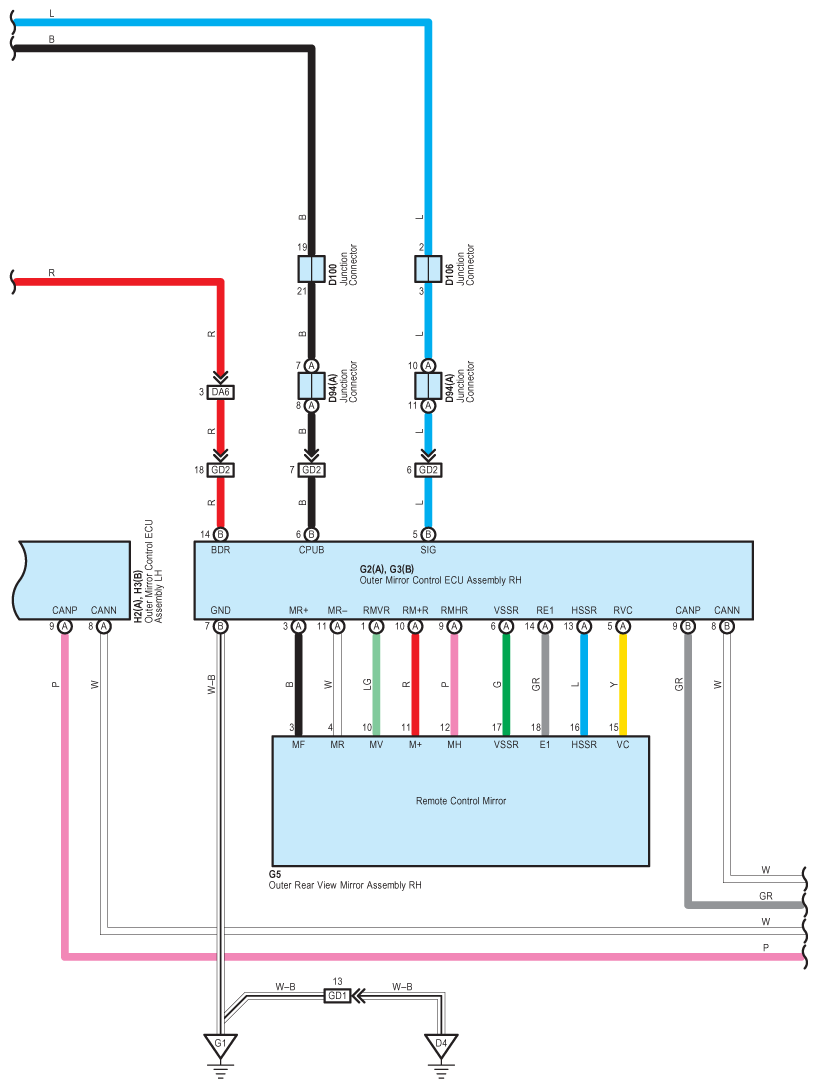
Fig 2: Remote Control Mirror Wiring Diagram (W/ Seat Position Memory; 2 Of 5)
G08846197Courtesy of © TOYOTA, LICENSE AGREEMENT TMS1002
Fig 3: Remote Control Mirror Wiring Diagram (W/ Seat Position Memory; 3 Of 5)
G08846198Courtesy of © TOYOTA, LICENSE AGREEMENT TMS1002
Fig 4: Remote Control Mirror Wiring Diagram (W/ Seat Position Memory; 4 Of 5)
G08846199Courtesy of © TOYOTA, LICENSE AGREEMENT TMS1002
Fig 5: Remote Control Mirror Wiring Diagram (W/ Seat Position Memory; 5 Of 5)
G08846200Courtesy of © TOYOTA, LICENSE AGREEMENT TMS1002