LEMON Manuals: Even more car manuals for everyone: 1960-2025
Home >> Toyota >> 2013 >> 4Runner Trail >> Repair and Diagnosis (Single Page) >> Electrical >> Body Electrical >> OEM System Circuits >> Engine Immobilizer System (w/Smart Key System), Smart Key System, Starting (w/Smart Key System), Steering Lock (w/Smart Key System) and Wireless Door Lock Control (w/Smart Key System) >> Notes
April 5, 2026: LEMON Manuals is launched! Read the announcement.

Engine Immobilizer System (w/Smart Key System), Smart Key System, Starting (w/Smart Key System), Steering Lock (w/Smart Key System) and Wireless Door Lock Control (w/Smart Key System): Notes

Fig 1: Engine Immobilizer System (W/ Smart Key System), Smart Key System, Starting (W/ Smart Key System), Steering Lock (W/ Smart Key System) And Wireless Door Lock Control (W/ Smart Key System) - Circuit Diagram (1 Of 20)
G08950157Courtesy of © TOYOTA, LICENSE AGREEMENT TMS1002
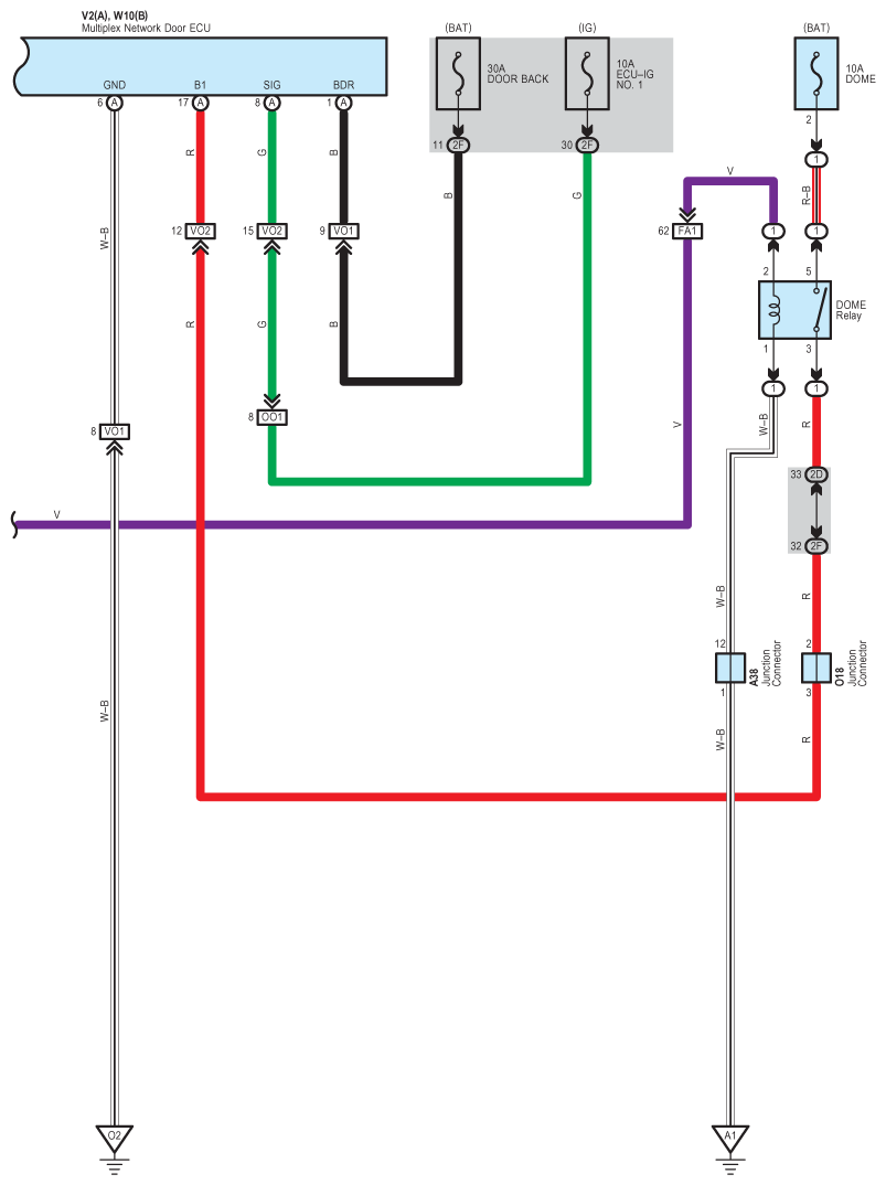
Fig 2: Engine Immobilizer System (W/ Smart Key System), Smart Key System, Starting (W/ Smart Key System), Steering Lock (W/ Smart Key System) And Wireless Door Lock Control (W/ Smart Key System) - Circuit Diagram (2 Of 20)
G08950158Courtesy of © TOYOTA, LICENSE AGREEMENT TMS1002
Fig 3: Engine Immobilizer System (W/ Smart Key System), Smart Key System, Starting (W/ Smart Key System), Steering Lock (W/ Smart Key System) And Wireless Door Lock Control (W/ Smart Key System) - Circuit Diagram (3 Of 20)
G08950159Courtesy of © TOYOTA, LICENSE AGREEMENT TMS1002
Fig 4: Engine Immobilizer System (W/ Smart Key System), Smart Key System, Starting (W/ Smart Key System), Steering Lock (W/ Smart Key System) And Wireless Door Lock Control (W/ Smart Key System) - Circuit Diagram (4 Of 20)
G08950160Courtesy of © TOYOTA, LICENSE AGREEMENT TMS1002
Fig 5: Engine Immobilizer System (W/ Smart Key System), Smart Key System, Starting (W/ Smart Key System), Steering Lock (W/ Smart Key System) And Wireless Door Lock Control (W/ Smart Key System) - Circuit Diagram (5 Of 20)
G08950161Courtesy of © TOYOTA, LICENSE AGREEMENT TMS1002
Fig 6: Engine Immobilizer System (W/ Smart Key System), Smart Key System, Starting (W/ Smart Key System), Steering Lock (W/ Smart Key System) And Wireless Door Lock Control (W/ Smart Key System) - Circuit Diagram (6 Of 20)
G08950162Courtesy of © TOYOTA, LICENSE AGREEMENT TMS1002
Fig 7: Engine Immobilizer System (W/ Smart Key System), Smart Key System, Starting (W/ Smart Key System), Steering Lock (W/ Smart Key System) And Wireless Door Lock Control (W/ Smart Key System) - Circuit Diagram (7 Of 20)
G08950163Courtesy of © TOYOTA, LICENSE AGREEMENT TMS1002
Fig 8: Engine Immobilizer System (W/ Smart Key System), Smart Key System, Starting (W/ Smart Key System), Steering Lock (W/ Smart Key System) And Wireless Door Lock Control (W/ Smart Key System) - Circuit Diagram (8 Of 20)
G08950164Courtesy of © TOYOTA, LICENSE AGREEMENT TMS1002
Fig 9: Engine Immobilizer System (W/ Smart Key System), Smart Key System, Starting (W/ Smart Key System), Steering Lock (W/ Smart Key System) And Wireless Door Lock Control (W/ Smart Key System) - Circuit Diagram (9 Of 20)
G08950165Courtesy of © TOYOTA, LICENSE AGREEMENT TMS1002
Fig 10: Engine Immobilizer System (W/ Smart Key System), Smart Key System, Starting (W/ Smart Key System), Steering Lock (W/ Smart Key System) And Wireless Door Lock Control (W/ Smart Key System) - Circuit Diagram (10 Of 20)
G08950166Courtesy of © TOYOTA, LICENSE AGREEMENT TMS1002
Fig 11: Engine Immobilizer System (W/ Smart Key System), Smart Key System, Starting (W/ Smart Key System), Steering Lock (W/ Smart Key System) And Wireless Door Lock Control (W/ Smart Key System) - Circuit Diagram (11 Of 20)
G08950167Courtesy of © TOYOTA, LICENSE AGREEMENT TMS1002
Fig 12: Engine Immobilizer System (W/ Smart Key System), Smart Key System, Starting (W/ Smart Key System), Steering Lock (W/ Smart Key System) And Wireless Door Lock Control (W/ Smart Key System) - Circuit Diagram (12 Of 20)
G08950168Courtesy of © TOYOTA, LICENSE AGREEMENT TMS1002
Fig 13: Engine Immobilizer System (W/ Smart Key System), Smart Key System, Starting (W/ Smart Key System), Steering Lock (W/ Smart Key System) And Wireless Door Lock Control (W/ Smart Key System) - Circuit Diagram (13 Of 20)
G08950169Courtesy of © TOYOTA, LICENSE AGREEMENT TMS1002
Fig 14: Engine Immobilizer System (W/ Smart Key System), Smart Key System, Starting (W/ Smart Key System), Steering Lock (W/ Smart Key System) And Wireless Door Lock Control (W/ Smart Key System) - Circuit Diagram (14 Of 20)
G08950170Courtesy of © TOYOTA, LICENSE AGREEMENT TMS1002
Fig 15: Engine Immobilizer System (W/ Smart Key System), Smart Key System, Starting (W/ Smart Key System), Steering Lock (W/ Smart Key System) And Wireless Door Lock Control (W/ Smart Key System) - Circuit Diagram (15 Of 20)
G08950171Courtesy of © TOYOTA, LICENSE AGREEMENT TMS1002
Fig 16: Engine Immobilizer System (W/ Smart Key System), Smart Key System, Starting (W/ Smart Key System), Steering Lock (W/ Smart Key System) And Wireless Door Lock Control (W/ Smart Key System) - Circuit Diagram (16 Of 20)
G08950172Courtesy of © TOYOTA, LICENSE AGREEMENT TMS1002
Fig 17: Engine Immobilizer System (W/ Smart Key System), Smart Key System, Starting (W/ Smart Key System), Steering Lock (W/ Smart Key System) And Wireless Door Lock Control (W/ Smart Key System) - Circuit Diagram (17 Of 20)
G08950173Courtesy of © TOYOTA, LICENSE AGREEMENT TMS1002
Fig 18: Engine Immobilizer System (W/ Smart Key System), Smart Key System, Starting (W/ Smart Key System), Steering Lock (W/ Smart Key System) And Wireless Door Lock Control (W/ Smart Key System) - Circuit Diagram (18 Of 20)
G08950174Courtesy of © TOYOTA, LICENSE AGREEMENT TMS1002
Fig 19: Engine Immobilizer System (W/ Smart Key System), Smart Key System, Starting (W/ Smart Key System), Steering Lock (W/ Smart Key System) And Wireless Door Lock Control (W/ Smart Key System) - Circuit Diagram (19 Of 20)
G08950175Courtesy of © TOYOTA, LICENSE AGREEMENT TMS1002
Fig 20: Engine Immobilizer System (W/ Smart Key System), Smart Key System, Starting (W/ Smart Key System), Steering Lock (W/ Smart Key System) And Wireless Door Lock Control (W/ Smart Key System) - Circuit Diagram (20 Of 20)
G08950176Courtesy of © TOYOTA, LICENSE AGREEMENT TMS1002