LEMON Manuals: Even more car manuals for everyone: 1960-2025
Home >> Toyota >> 2013 >> Prius C >> Repair and Diagnosis (Single Page) >> Electrical >> Body Electrical >> OEM System Circuits >> Hybrid System, Shift Control System and Starting (w/o Smart Key System) >> Notes
April 5, 2026: LEMON Manuals is launched! Read the announcement.

Hybrid System, Shift Control System and Starting (w/o Smart Key System): Notes

Fig 1: Hybrid, Shift Control And Starting System (W/O Smart Key System) Wiring Diagram (1 Of 20)
G09101016Courtesy of © TOYOTA, LICENSE AGREEMENT TMS1002
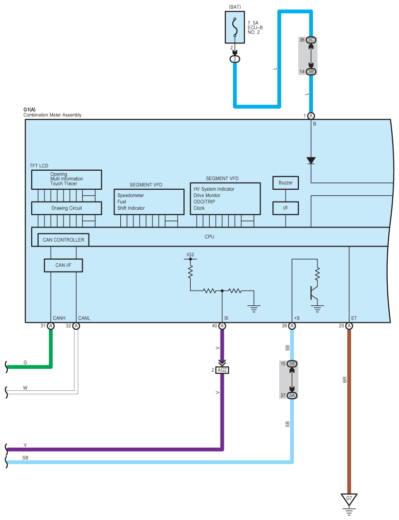
Fig 2: Hybrid, Shift Control And Starting System (W/O Smart Key System) Wiring Diagram (2 Of 20)
G09101017Courtesy of © TOYOTA, LICENSE AGREEMENT TMS1002
Fig 3: Hybrid, Shift Control And Starting System (W/O Smart Key System) Wiring Diagram (3 Of 20)
G09101018Courtesy of © TOYOTA, LICENSE AGREEMENT TMS1002
Fig 4: Hybrid, Shift Control And Starting System (W/O Smart Key System) Wiring Diagram (4 Of 20)
G09101019Courtesy of © TOYOTA, LICENSE AGREEMENT TMS1002
Fig 5: Hybrid, Shift Control And Starting System (W/O Smart Key System) Wiring Diagram (5 Of 20)
G09101020Courtesy of © TOYOTA, LICENSE AGREEMENT TMS1002
Fig 6: Hybrid, Shift Control And Starting System (W/O Smart Key System) Wiring Diagram (6 Of 20)
G09101021Courtesy of © TOYOTA, LICENSE AGREEMENT TMS1002
Fig 7: Hybrid, Shift Control And Starting System (W/O Smart Key System) Wiring Diagram (7 Of 20)
G09101022Courtesy of © TOYOTA, LICENSE AGREEMENT TMS1002
Fig 8: Hybrid, Shift Control And Starting System (W/O Smart Key System) Wiring Diagram (8 Of 20)
G09101023Courtesy of © TOYOTA, LICENSE AGREEMENT TMS1002
Fig 9: Hybrid, Shift Control And Starting System (W/O Smart Key System) Wiring Diagram (9 Of 20)
G09101024Courtesy of © TOYOTA, LICENSE AGREEMENT TMS1002
Fig 10: Hybrid, Shift Control And Starting System (W/O Smart Key System) Wiring Diagram (10 Of 20)
G09101025Courtesy of © TOYOTA, LICENSE AGREEMENT TMS1002
Fig 11: Hybrid, Shift Control And Starting System (W/O Smart Key System) Wiring Diagram (11 Of 20)
G09101026Courtesy of © TOYOTA, LICENSE AGREEMENT TMS1002
Fig 12: Hybrid, Shift Control And Starting System (W/O Smart Key System) Wiring Diagram (12 Of 20)
G09101027Courtesy of © TOYOTA, LICENSE AGREEMENT TMS1002
Fig 13: Hybrid, Shift Control And Starting System (W/O Smart Key System) Wiring Diagram (13 Of 20)
G09101028Courtesy of © TOYOTA, LICENSE AGREEMENT TMS1002
Fig 14: Hybrid, Shift Control And Starting System (W/O Smart Key System) Wiring Diagram (14 Of 20)
G09101029Courtesy of © TOYOTA, LICENSE AGREEMENT TMS1002
Fig 15: Hybrid, Shift Control And Starting System (W/O Smart Key System) Wiring Diagram (15 Of 20)
G09101030Courtesy of © TOYOTA, LICENSE AGREEMENT TMS1002
Fig 16: Hybrid, Shift Control And Starting System (W/O Smart Key System) Wiring Diagram (16 Of 20)
G09101031Courtesy of © TOYOTA, LICENSE AGREEMENT TMS1002
Fig 17: Hybrid, Shift Control And Starting System (W/O Smart Key System) Wiring Diagram (17 Of 20)
G09101032Courtesy of © TOYOTA, LICENSE AGREEMENT TMS1002
Fig 18: Hybrid, Shift Control And Starting System (W/O Smart Key System) Wiring Diagram (18 Of 20)
G09101033Courtesy of © TOYOTA, LICENSE AGREEMENT TMS1002
Fig 19: Hybrid, Shift Control And Starting System (W/O Smart Key System) Wiring Diagram (19 Of 20)
G09101034Courtesy of © TOYOTA, LICENSE AGREEMENT TMS1002
Fig 20: Hybrid, Shift Control And Starting System (W/O Smart Key System) Wiring Diagram (20 Of 20)
G09101035Courtesy of © TOYOTA, LICENSE AGREEMENT TMS1002