LEMON Manuals: Even more car manuals for everyone: 1960-2025
Home >> Toyota >> 2013 >> Prius C >> Repair and Diagnosis >> Electrical >> Body Electrical >> OEM System Circuits >> Wireless Door Lock Control (w/o Smart Key System) >> Notes
April 5, 2026: LEMON Manuals is launched! Read the announcement.

Wireless Door Lock Control (w/o Smart Key System): Notes

Fig 1: Wireless Door Lock Control (W/O Smart Key System) Wiring Diagram (1 Of 8)
G09101110Courtesy of © TOYOTA, LICENSE AGREEMENT TMS1002
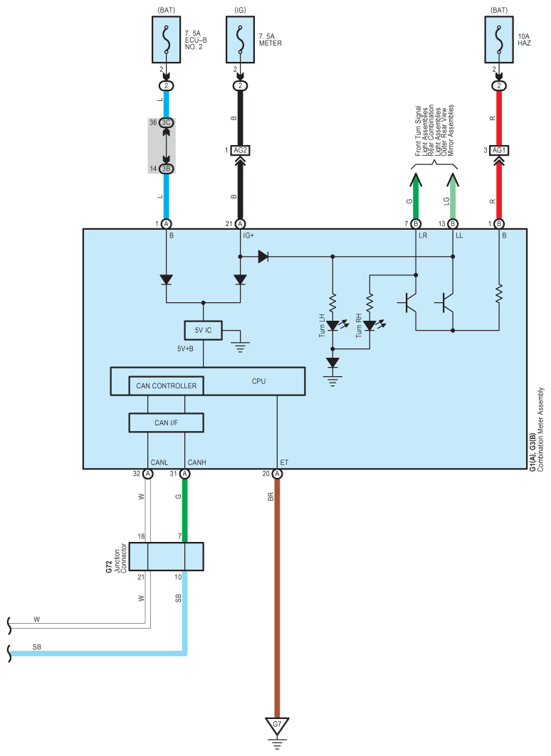
Fig 2: Wireless Door Lock Control (W/O Smart Key System) Wiring Diagram (2 Of 8)
G09101111Courtesy of © TOYOTA, LICENSE AGREEMENT TMS1002
Fig 3: Wireless Door Lock Control (W/O Smart Key System) Wiring Diagram (3 Of 8)
G09101112Courtesy of © TOYOTA, LICENSE AGREEMENT TMS1002
Fig 4: Wireless Door Lock Control (W/O Smart Key System) Wiring Diagram (4 Of 8)
G09101113Courtesy of © TOYOTA, LICENSE AGREEMENT TMS1002
Fig 5: Wireless Door Lock Control (W/O Smart Key System) Wiring Diagram (5 Of 8)
G09101114Courtesy of © TOYOTA, LICENSE AGREEMENT TMS1002
Fig 6: Wireless Door Lock Control (W/O Smart Key System) Wiring Diagram (6 Of 8)
G09101115Courtesy of © TOYOTA, LICENSE AGREEMENT TMS1002
Fig 7: Wireless Door Lock Control (W/O Smart Key System) Wiring Diagram (7 Of 8)
G09101116Courtesy of © TOYOTA, LICENSE AGREEMENT TMS1002
Fig 8: Wireless Door Lock Control (W/O Smart Key System) Wiring Diagram (8 Of 8)
G09101117Courtesy of © TOYOTA, LICENSE AGREEMENT TMS1002