LEMON Manuals: Even more car manuals for everyone: 1960-2025
Home >> Toyota >> 2013 >> Prius Plug-in >> Repair and Diagnosis (Single Page) >> Accessories & Equipment >> Cruise Control Systems >> Dynamic Radar Cruise Control System (Diagnostic Codes & Circuit Tests) (Plug-In) >> Dynamic Radar Cruise Control System >> DTC C1A05: Stop Light Switch Circuit; DTC C1A4B: Stop Light Relay Circuit >> Wiring Diagram
April 5, 2026: LEMON Manuals is launched! Read the announcement.

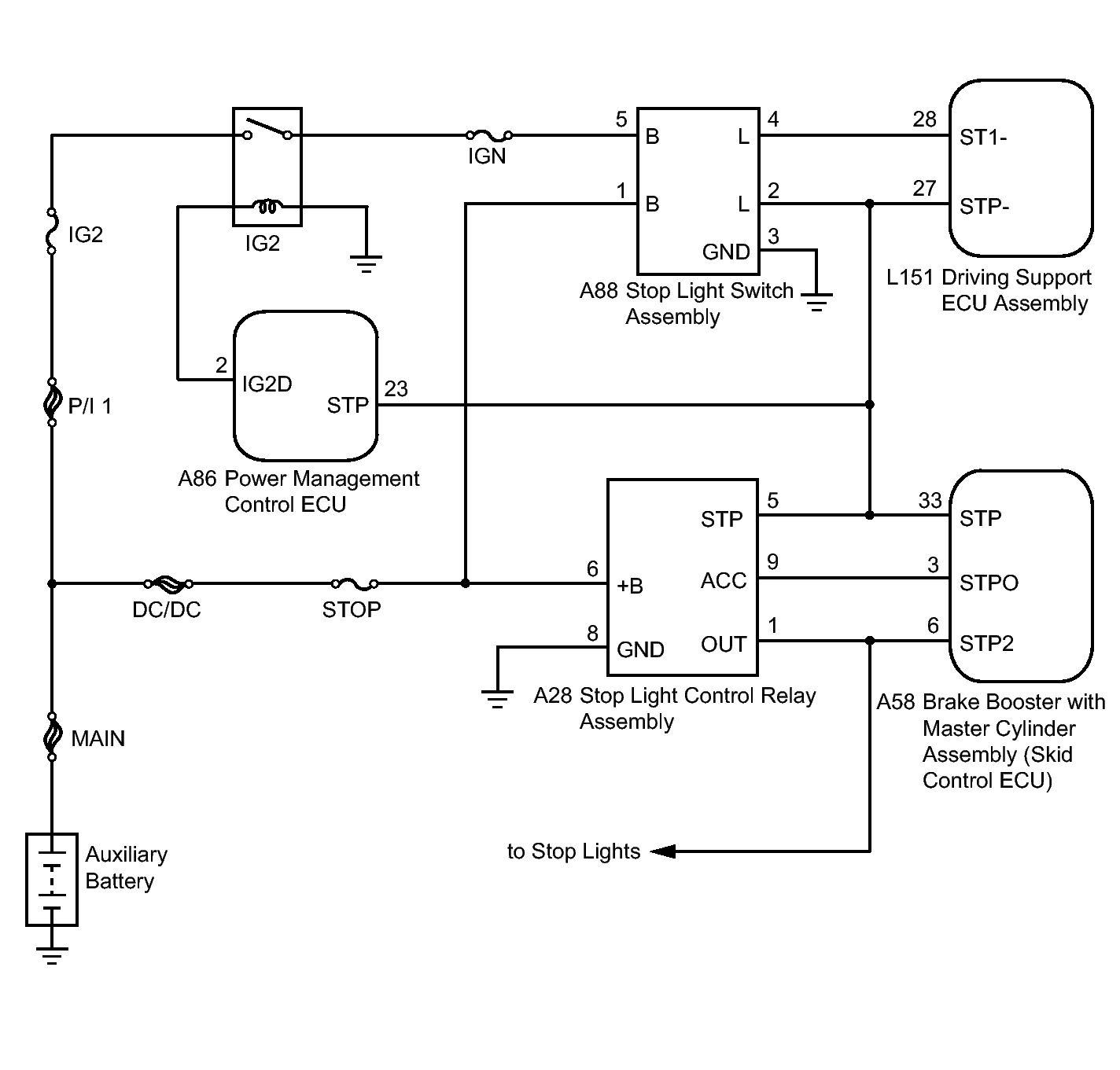
DTC C1A05: Stop Light Switch Circuit; DTC C1A4B: Stop Light Relay Circuit: Wiring Diagram

Fig 1: Identifying Stop Light Switch & Relay Circuit Diagram
GTY334149Courtesy of © TOYOTA, LICENSE AGREEMENT TMS1002